HOME   LIST
‹–   –›

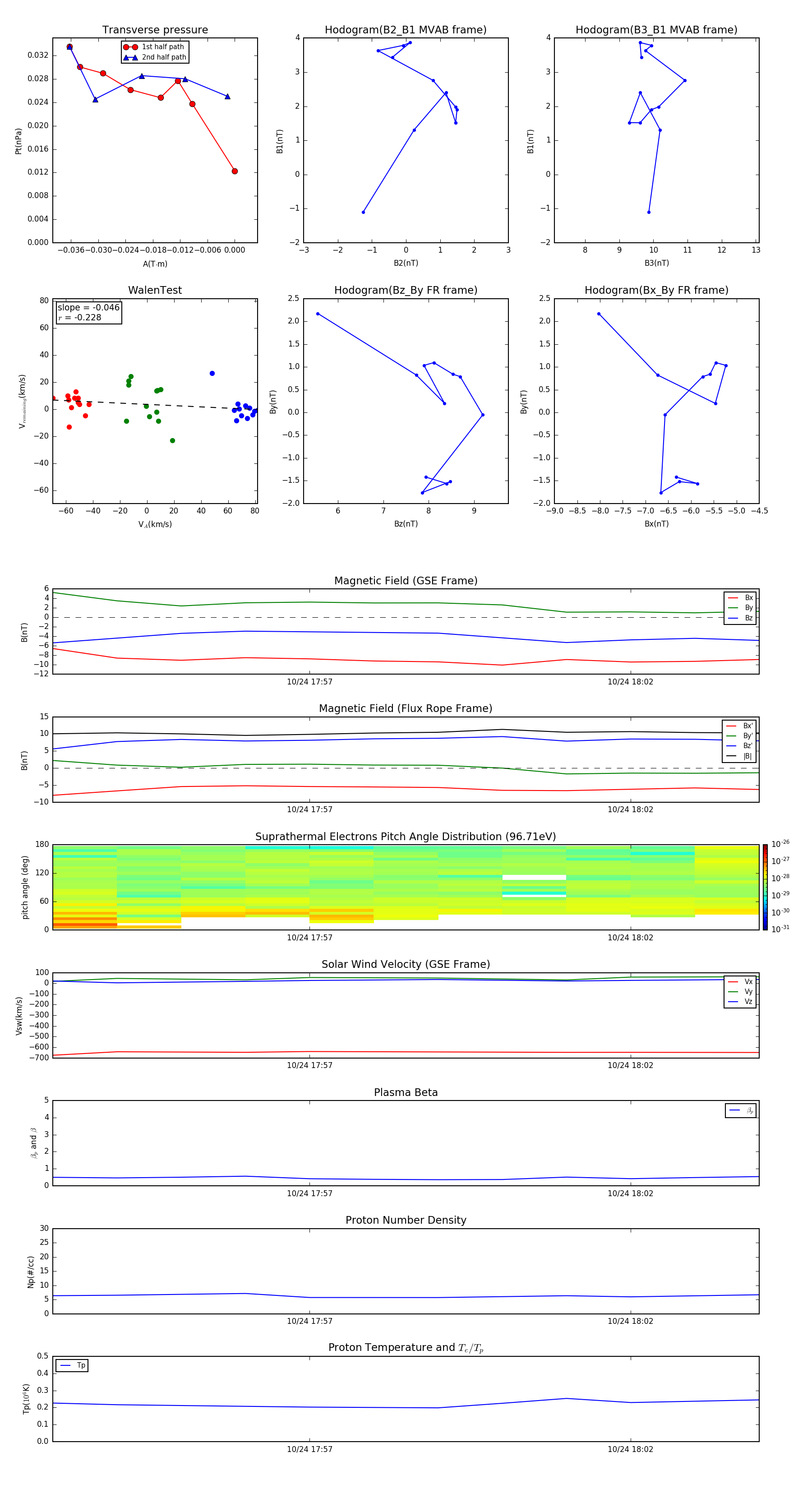
Flux Rope in 2002

Flux Rope Event 2002-10-24 17:53 ~ 2002-10-24 18:04 (12 minutes)


plot