HOME   LIST
‹–   –›

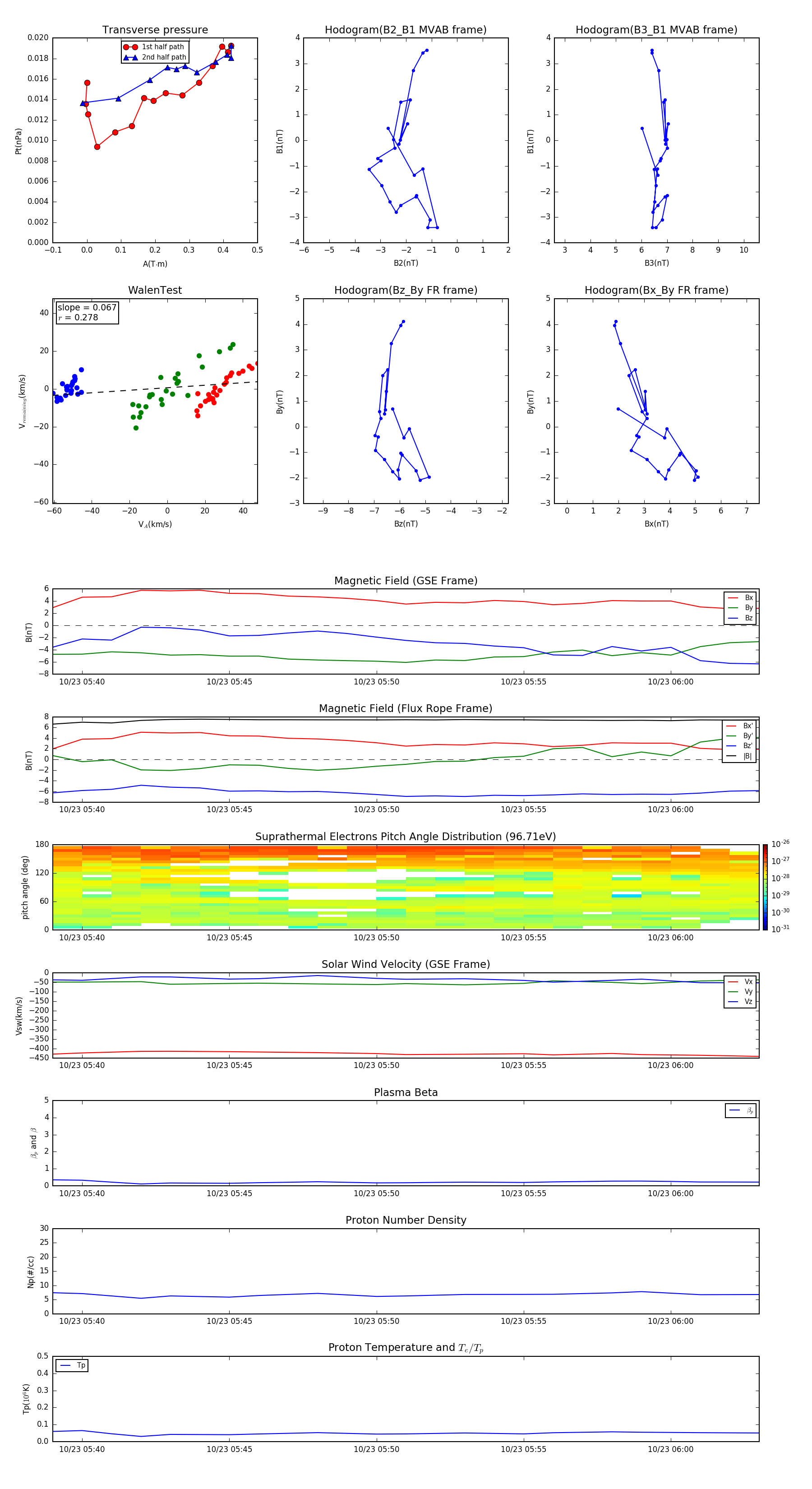
Flux Rope in 2002

Flux Rope Event 2002-10-23 05:39 ~ 2002-10-23 06:03 (25 minutes)


plot