HOME   LIST
‹–   –›

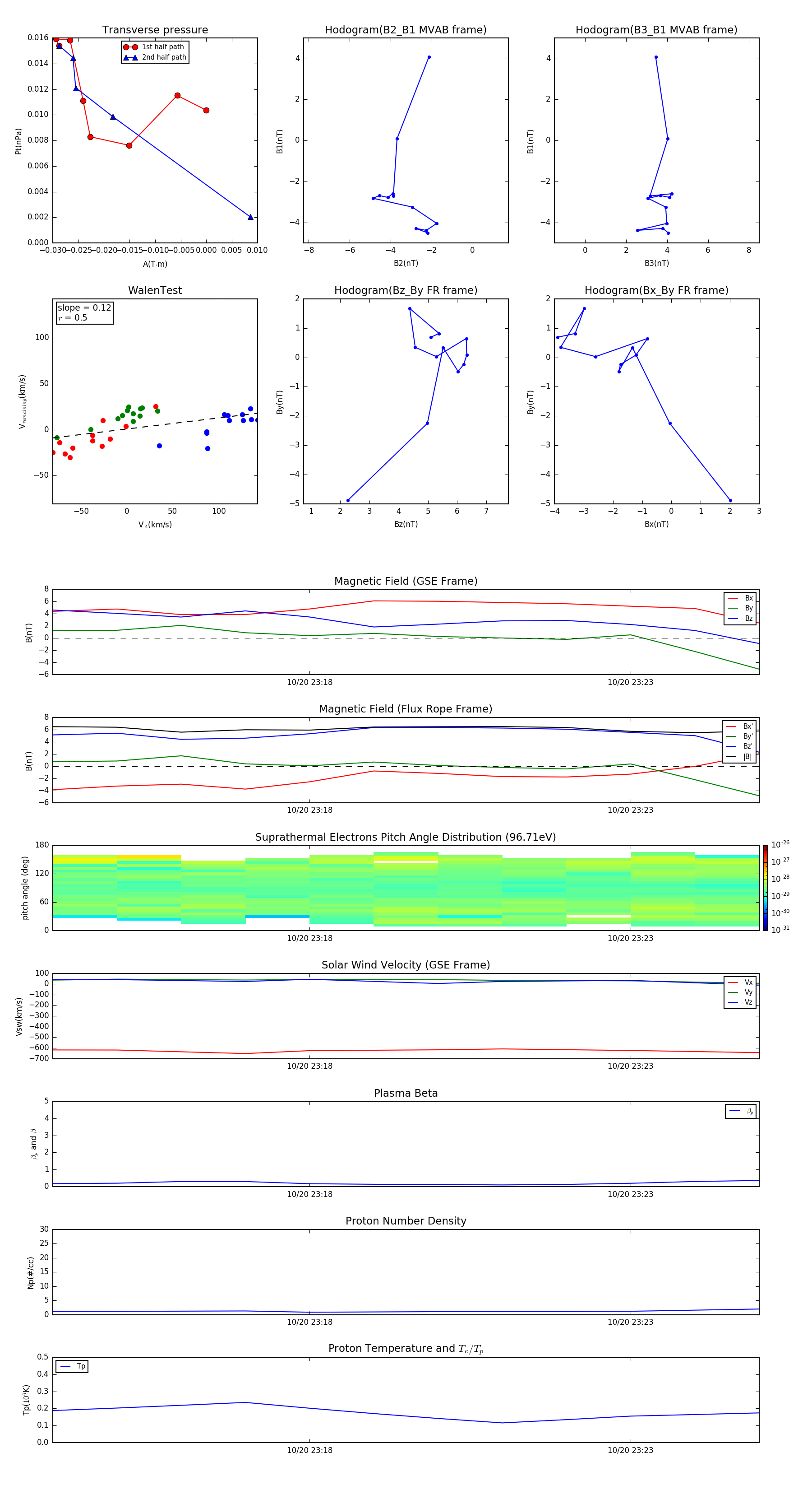
Flux Rope in 2002

Flux Rope Event 2002-10-20 23:14 ~ 2002-10-20 23:25 (12 minutes)


plot