HOME   LIST
‹–   –›

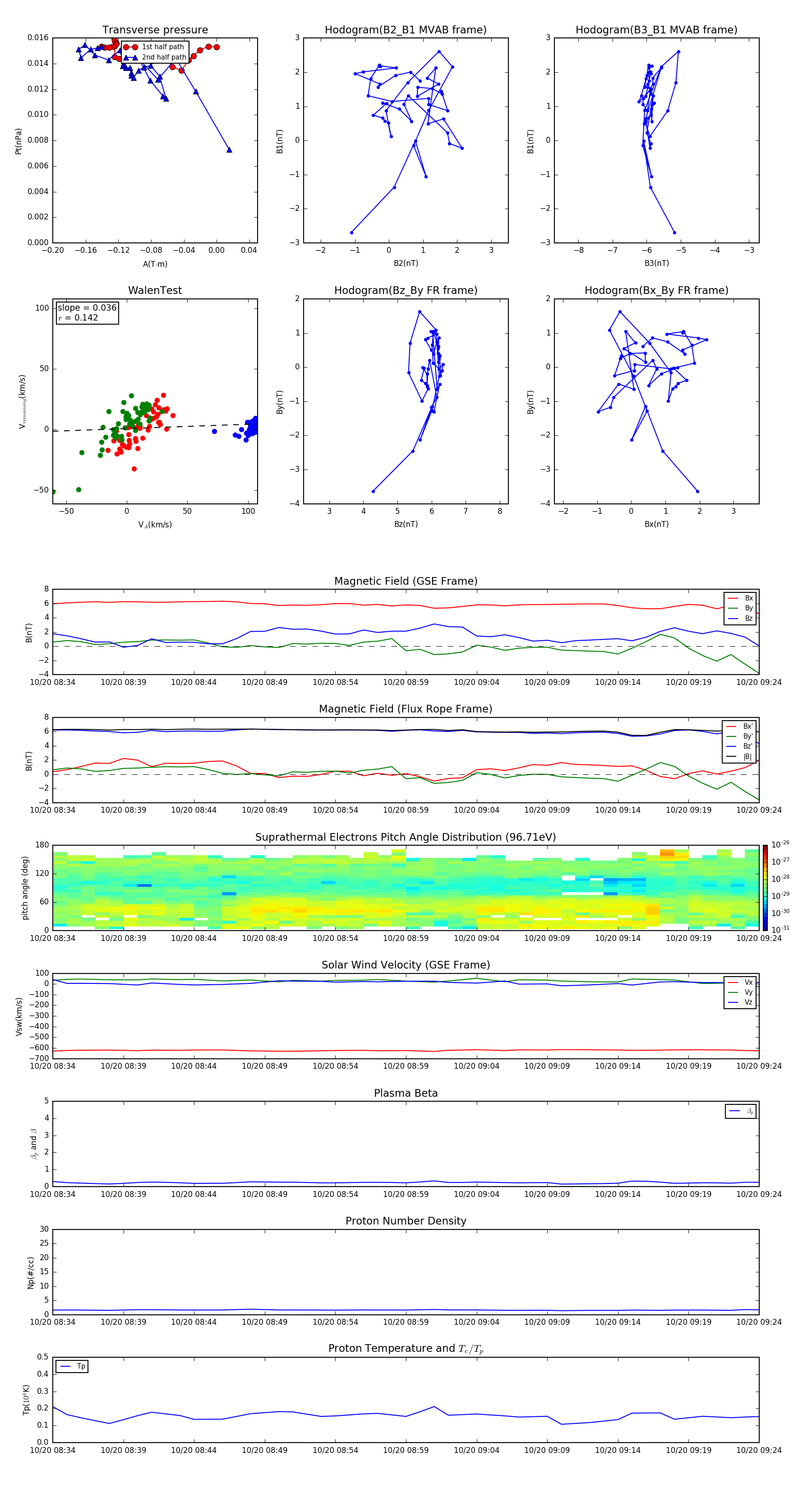
Flux Rope in 2002

Flux Rope Event 2002-10-20 08:34 ~ 2002-10-20 09:24 (51 minutes)


plot