HOME   LIST
‹–   –›

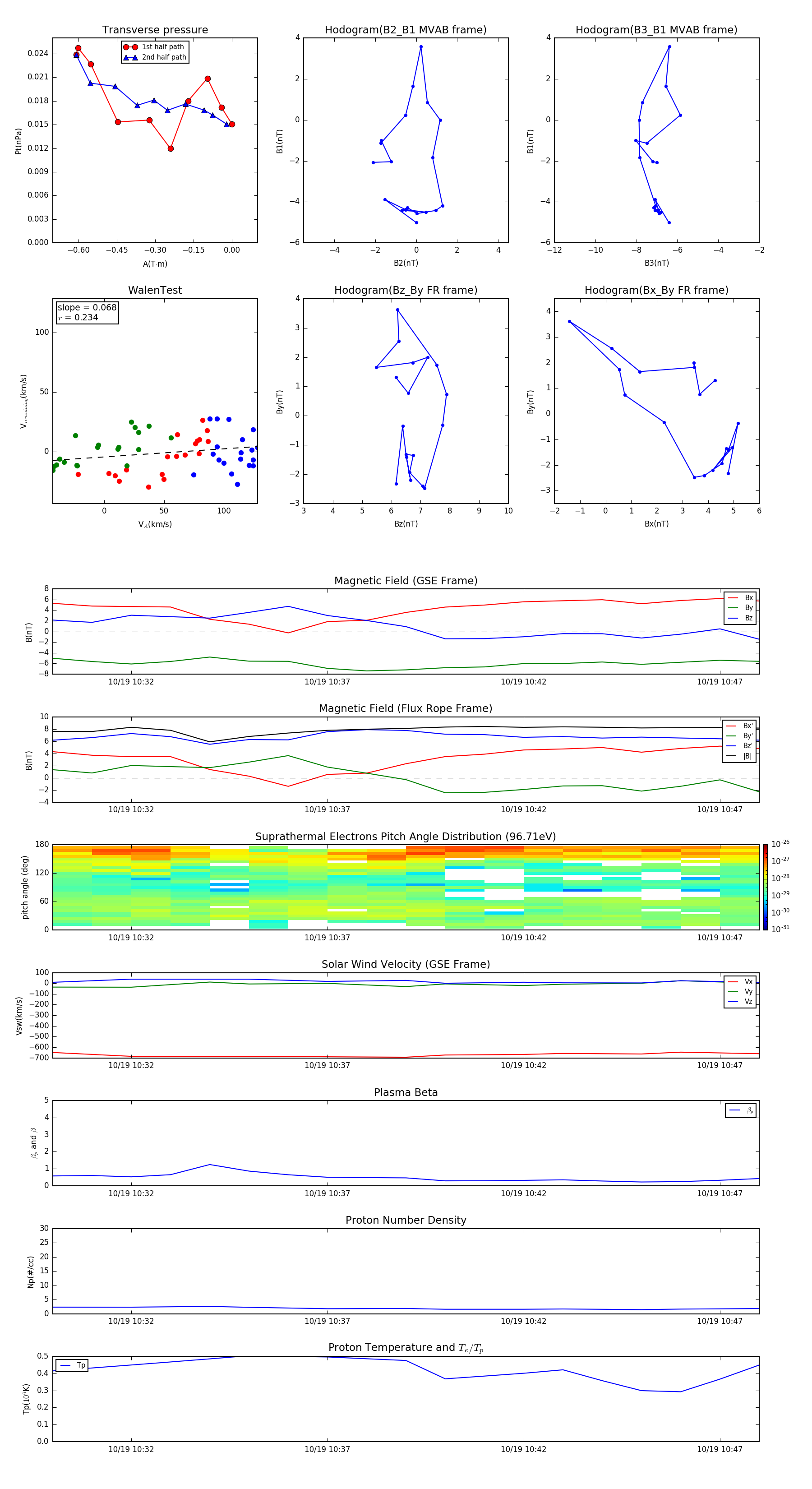
Flux Rope in 2002

Flux Rope Event 2002-10-19 10:30 ~ 2002-10-19 10:48 (19 minutes)


plot