HOME   LIST
‹–   –›

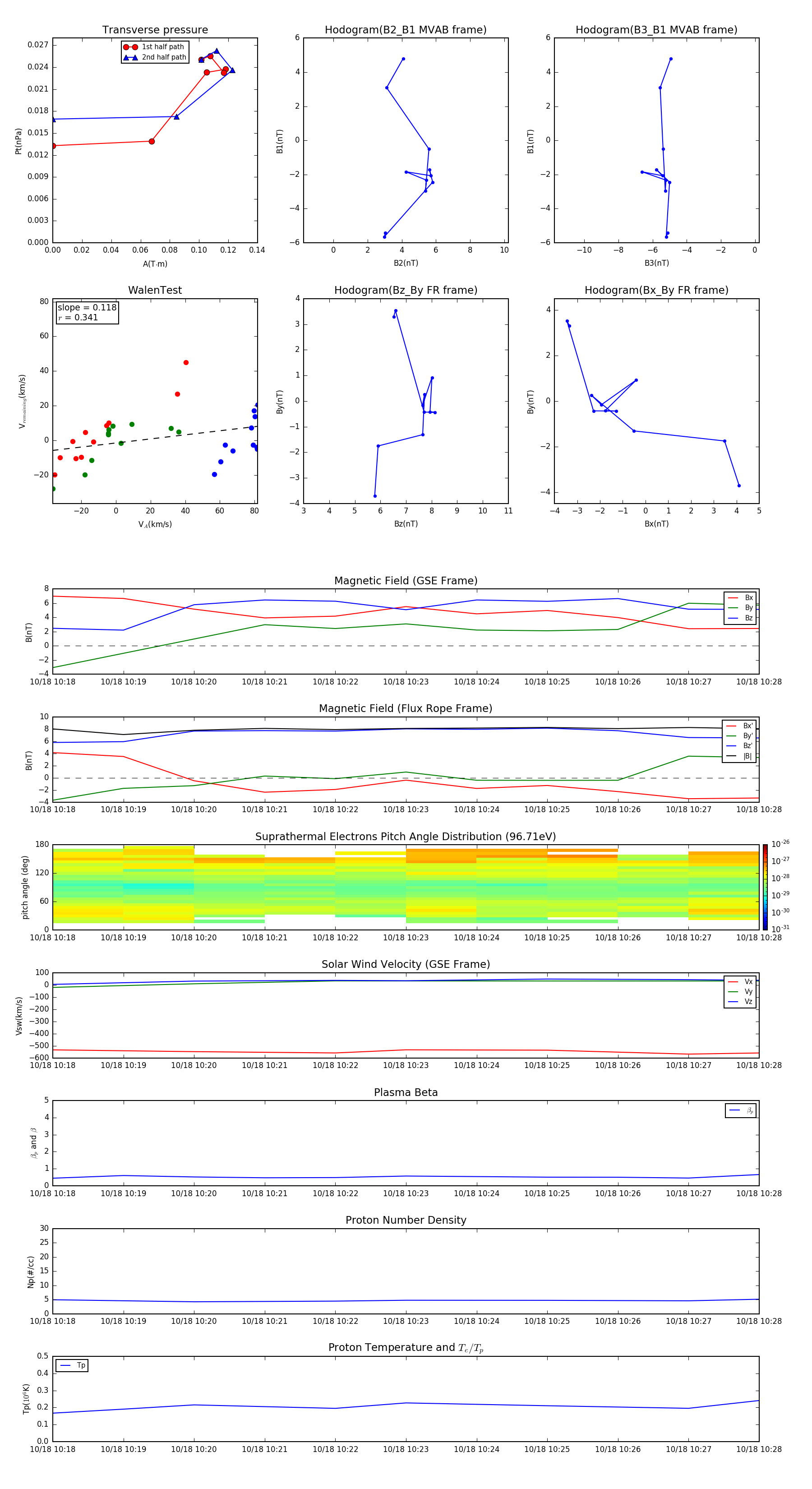
Flux Rope in 2002

Flux Rope Event 2002-10-18 10:18 ~ 2002-10-18 10:28 (11 minutes)


plot