HOME   LIST
‹–   –›

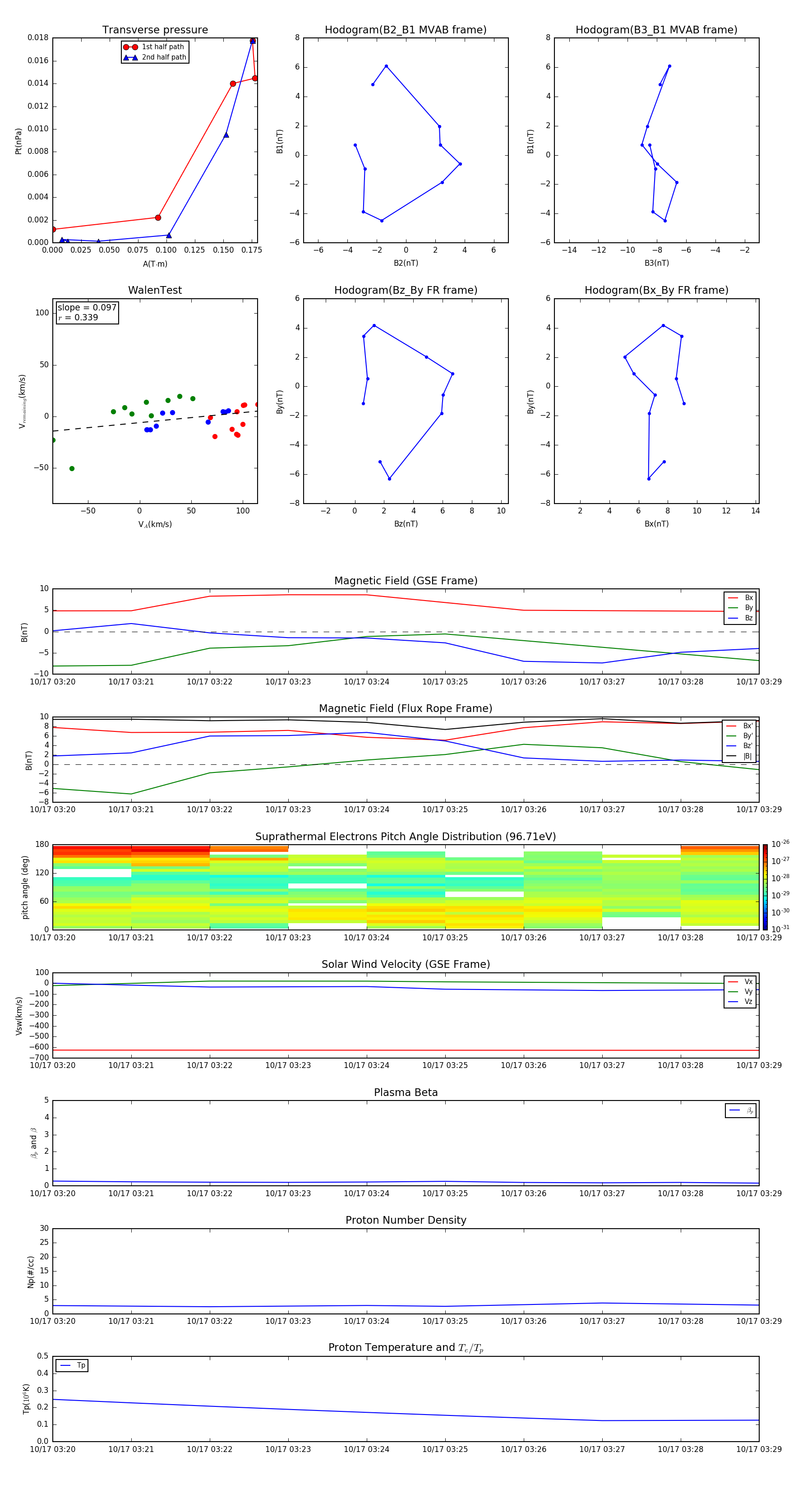
Flux Rope in 2002

Flux Rope Event 2002-10-17 03:20 ~ 2002-10-17 03:29 (10 minutes)


plot