HOME   LIST
‹–   –›

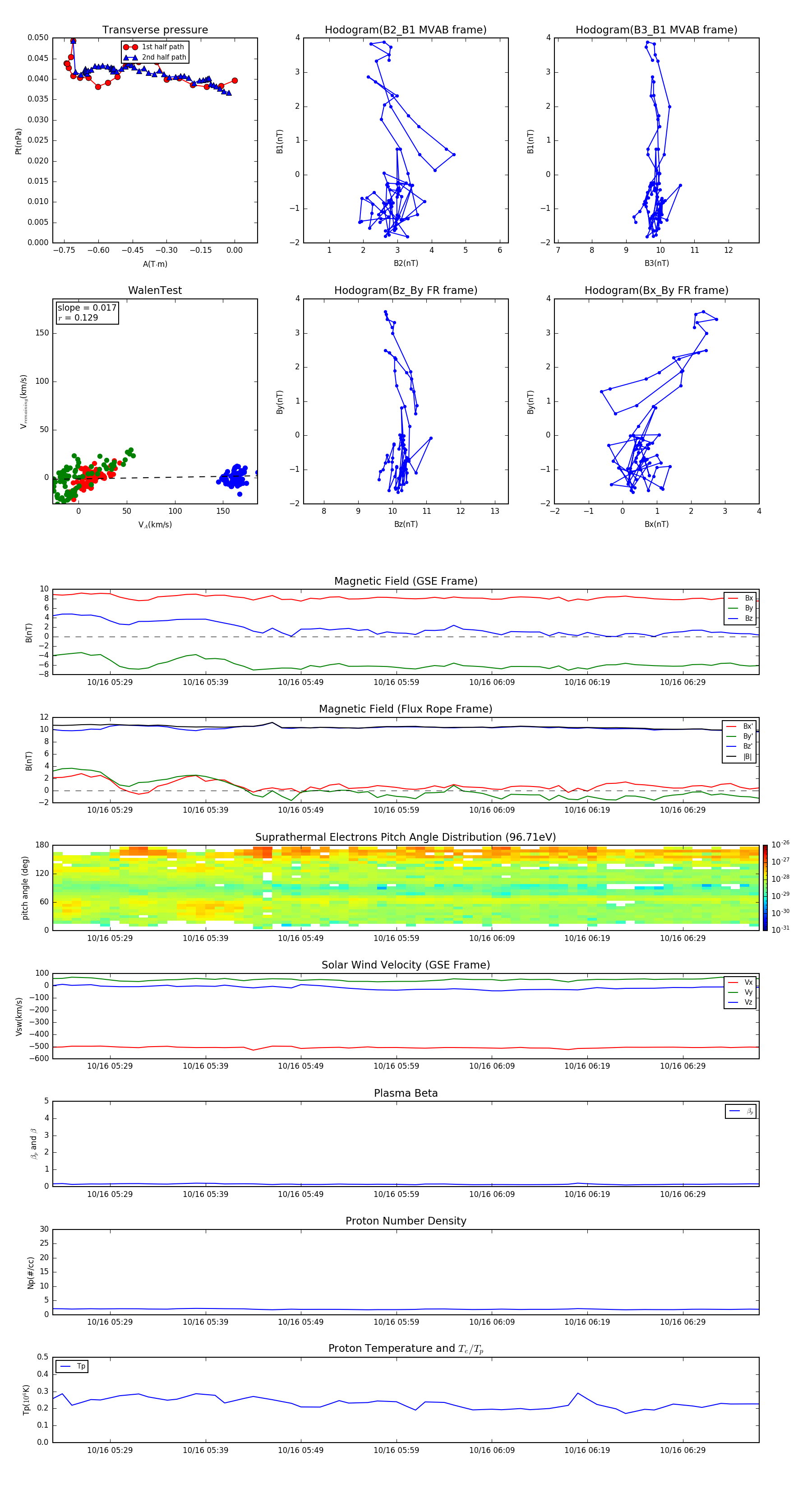
Flux Rope in 2002

Flux Rope Event 2002-10-16 05:23 ~ 2002-10-16 06:37 (75 minutes)


plot