HOME   LIST
‹–   –›

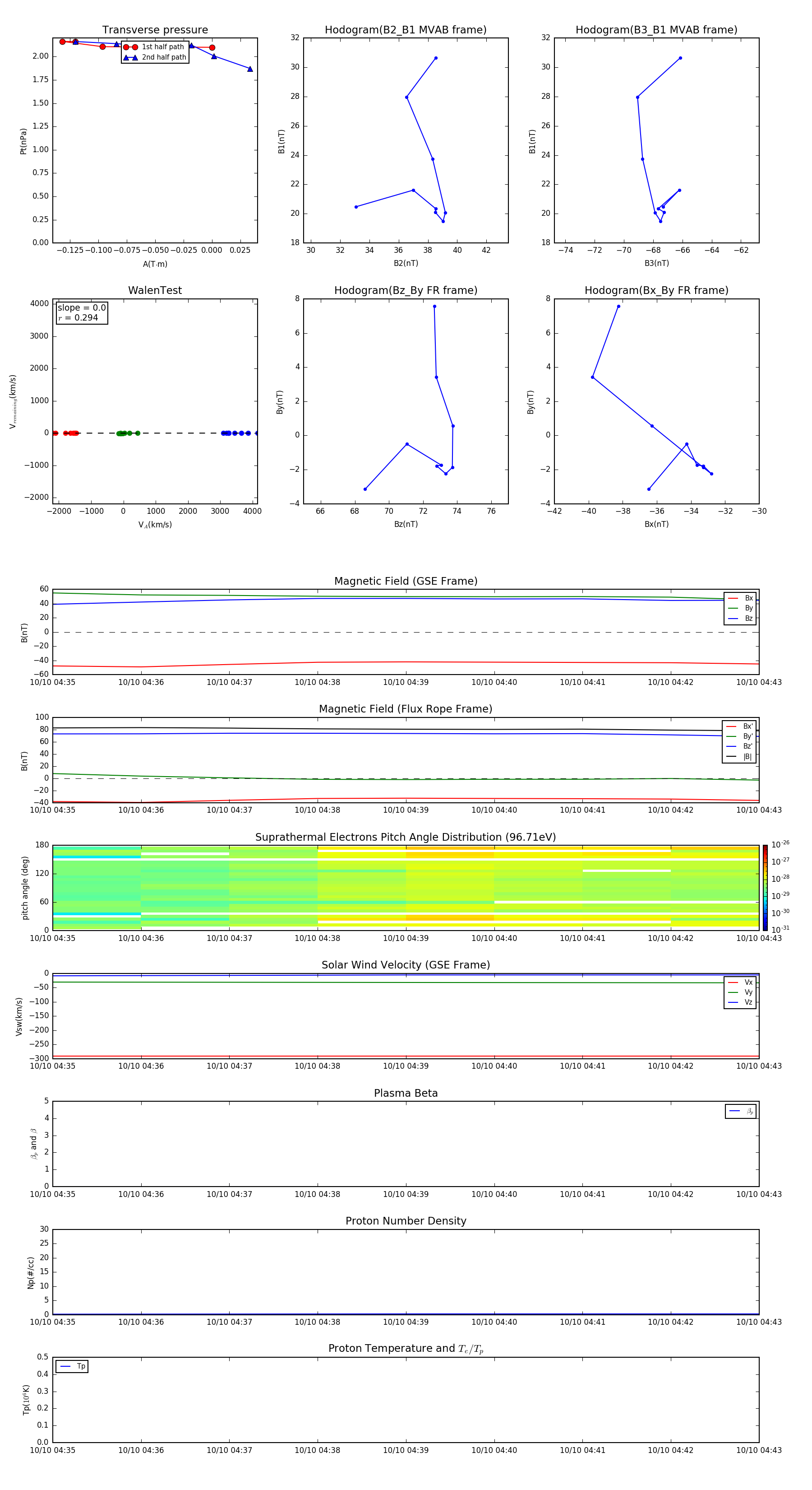
Flux Rope in 2002

Flux Rope Event 2002-10-10 04:35 ~ 2002-10-10 04:43 (9 minutes)


plot