HOME   LIST
‹–   –›

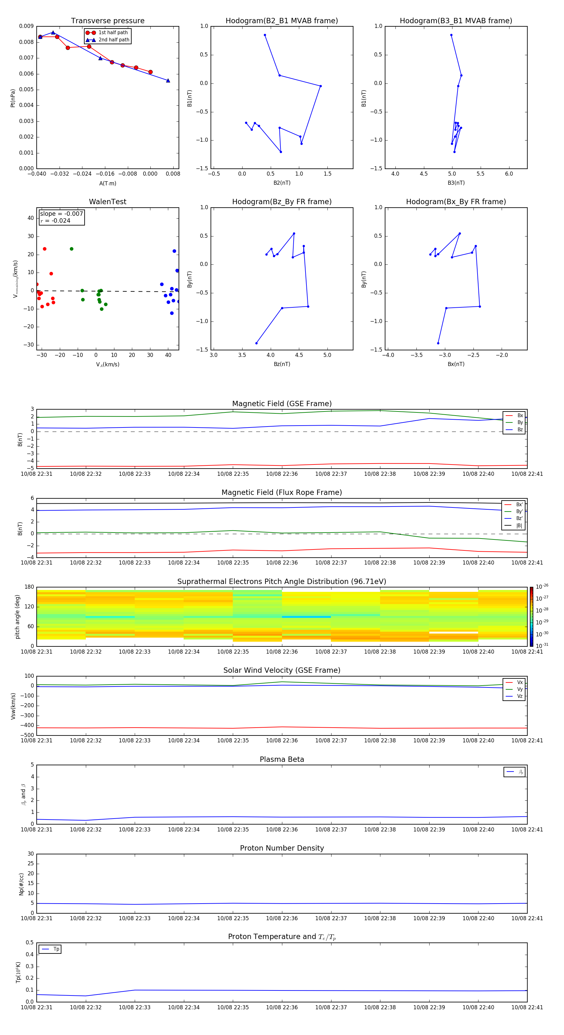
Flux Rope in 2002

Flux Rope Event 2002-10-08 22:31 ~ 2002-10-08 22:41 (11 minutes)


plot