HOME   LIST
‹–   –›

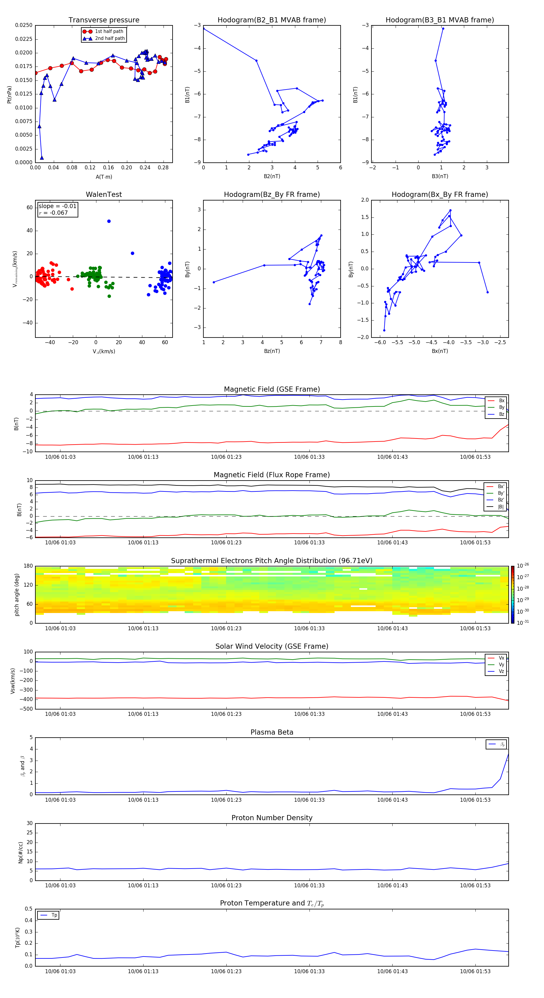
Flux Rope in 2002

Flux Rope Event 2002-10-06 01:00 ~ 2002-10-06 01:57 (58 minutes)


plot