HOME   LIST
‹–   –›

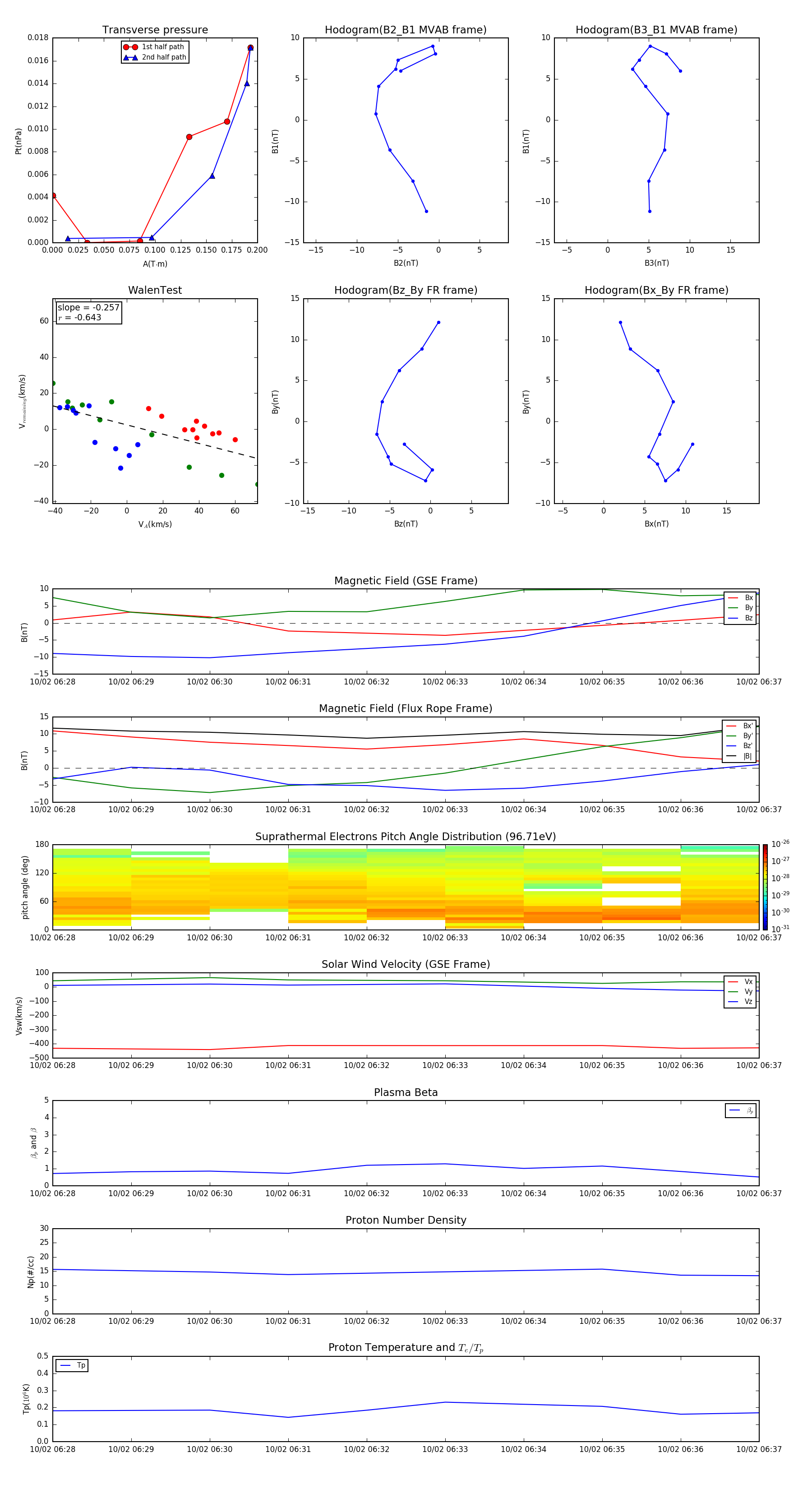
Flux Rope in 2002

Flux Rope Event 2002-10-02 06:28 ~ 2002-10-02 06:37 (10 minutes)


plot