HOME   LIST
‹–   –›

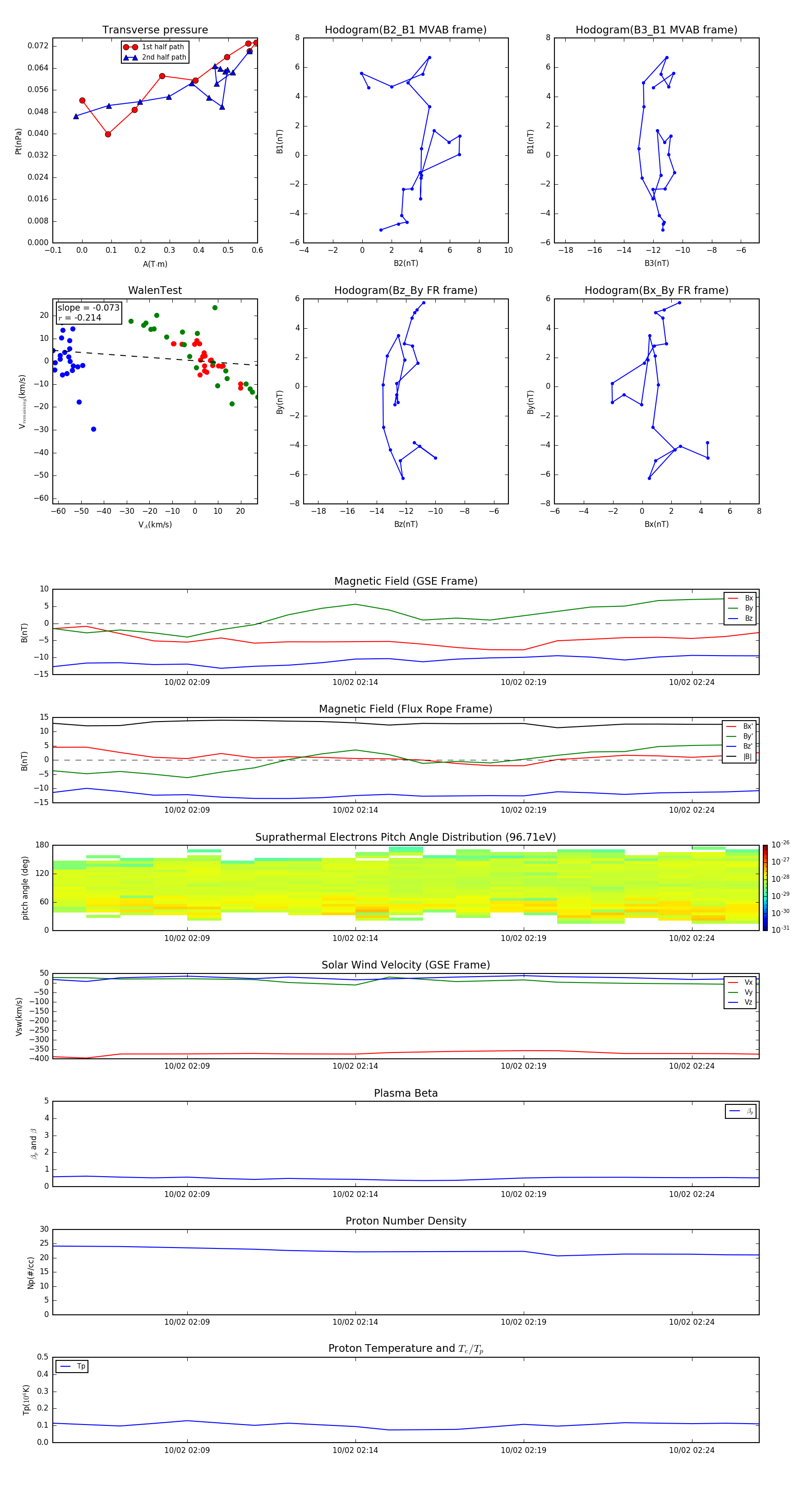
Flux Rope in 2002

Flux Rope Event 2002-10-02 02:05 ~ 2002-10-02 02:26 (22 minutes)


plot