HOME   LIST
‹–   –›

Flux Rope in 2002

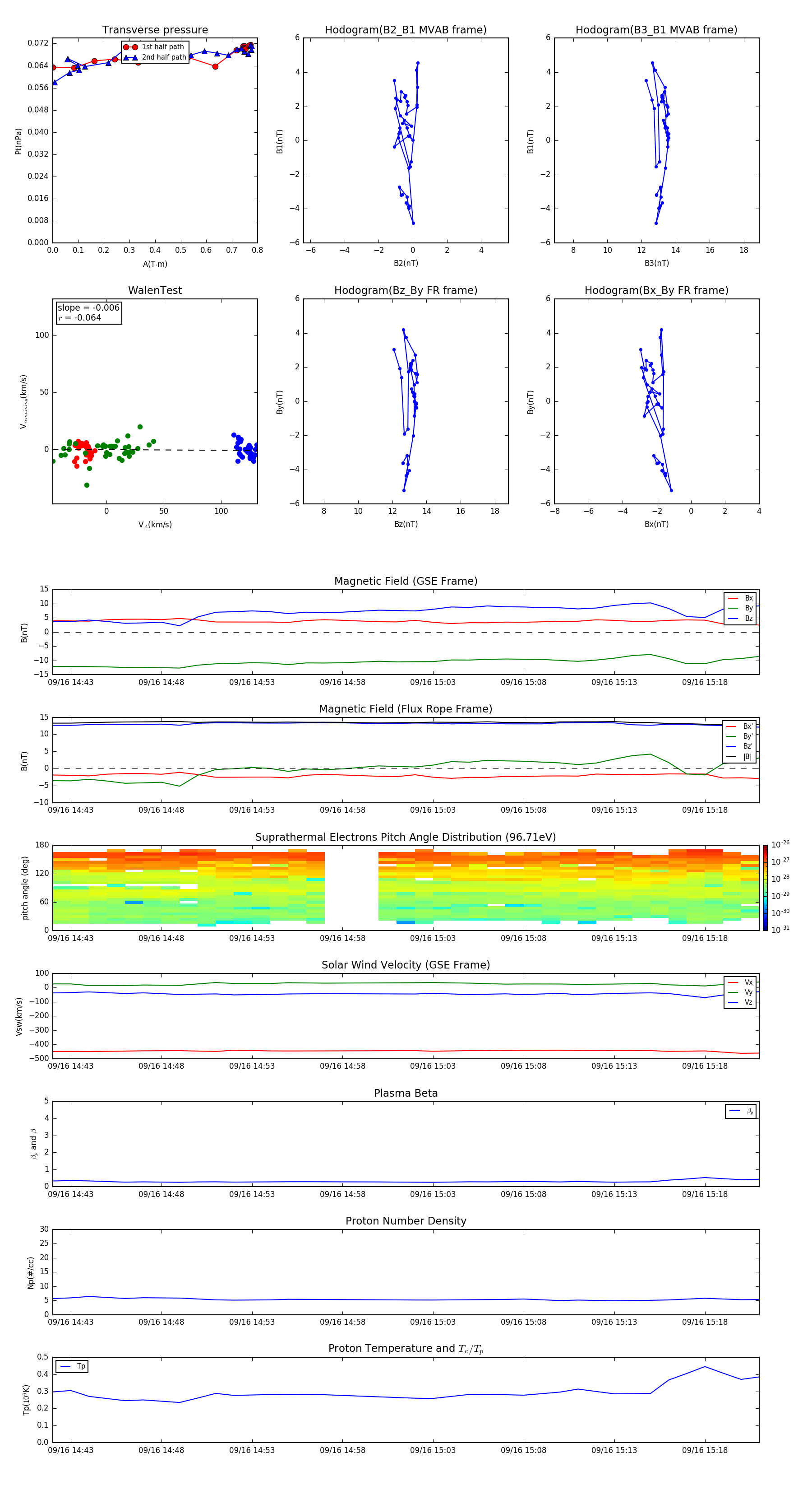
Flux Rope Event 2002-09-16 14:42 ~ 2002-09-16 15:21 (40 minutes)


plot