HOME   LIST
‹–   –›

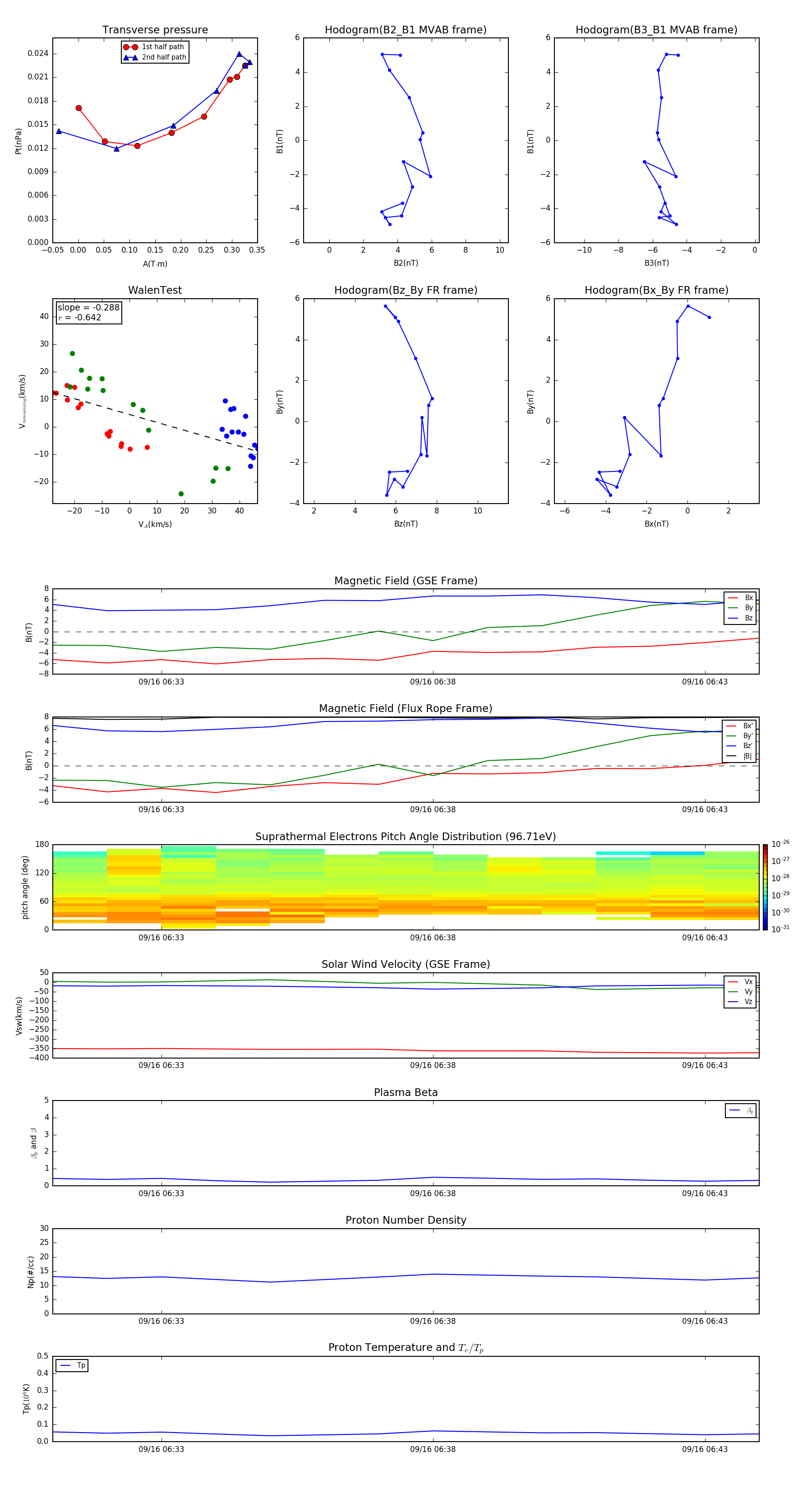
Flux Rope in 2002

Flux Rope Event 2002-09-16 06:31 ~ 2002-09-16 06:44 (14 minutes)


plot