HOME   LIST
‹–   –›

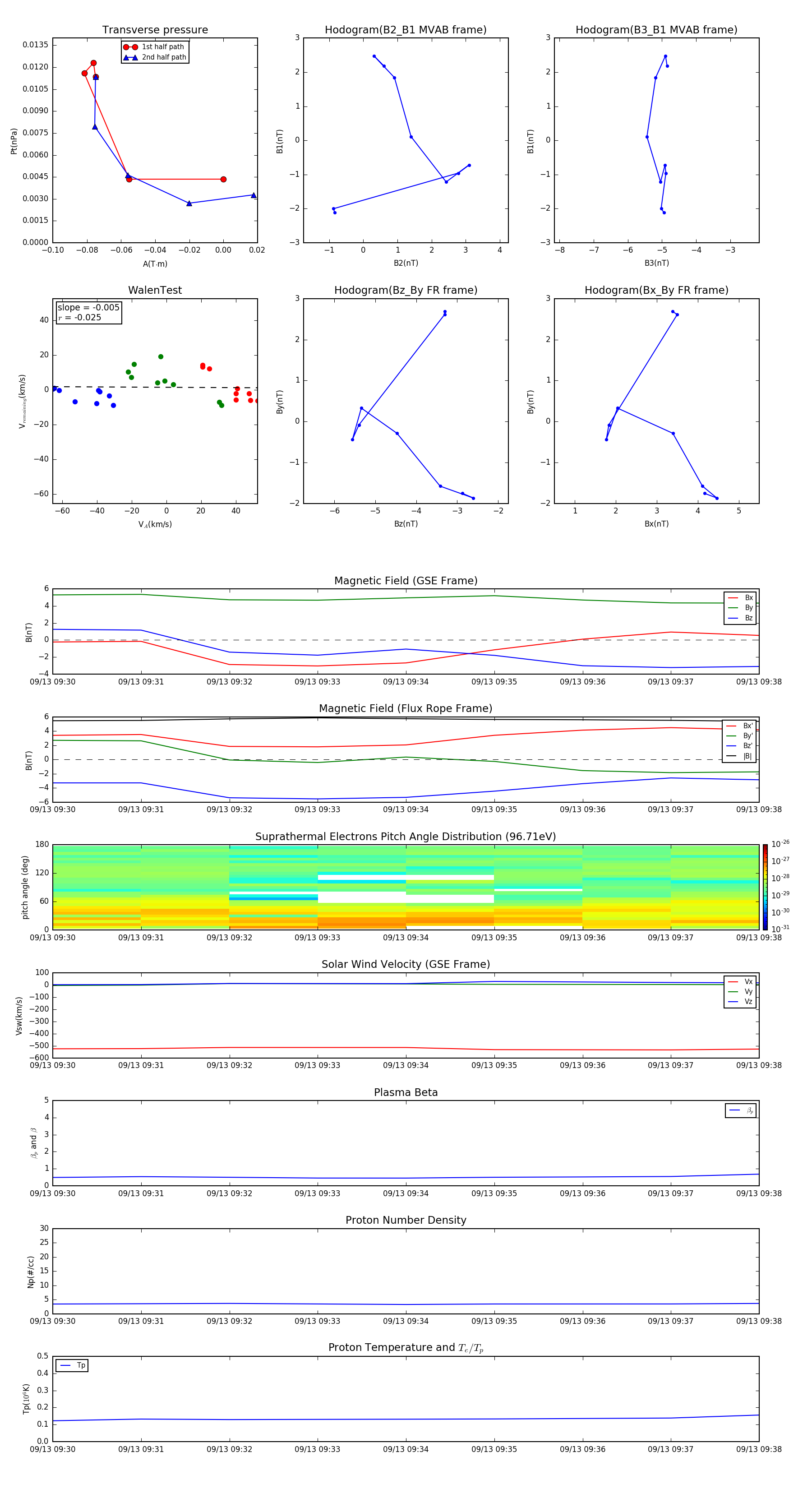
Flux Rope in 2002

Flux Rope Event 2002-09-13 09:30 ~ 2002-09-13 09:38 (9 minutes)


plot