HOME   LIST
‹–   –›

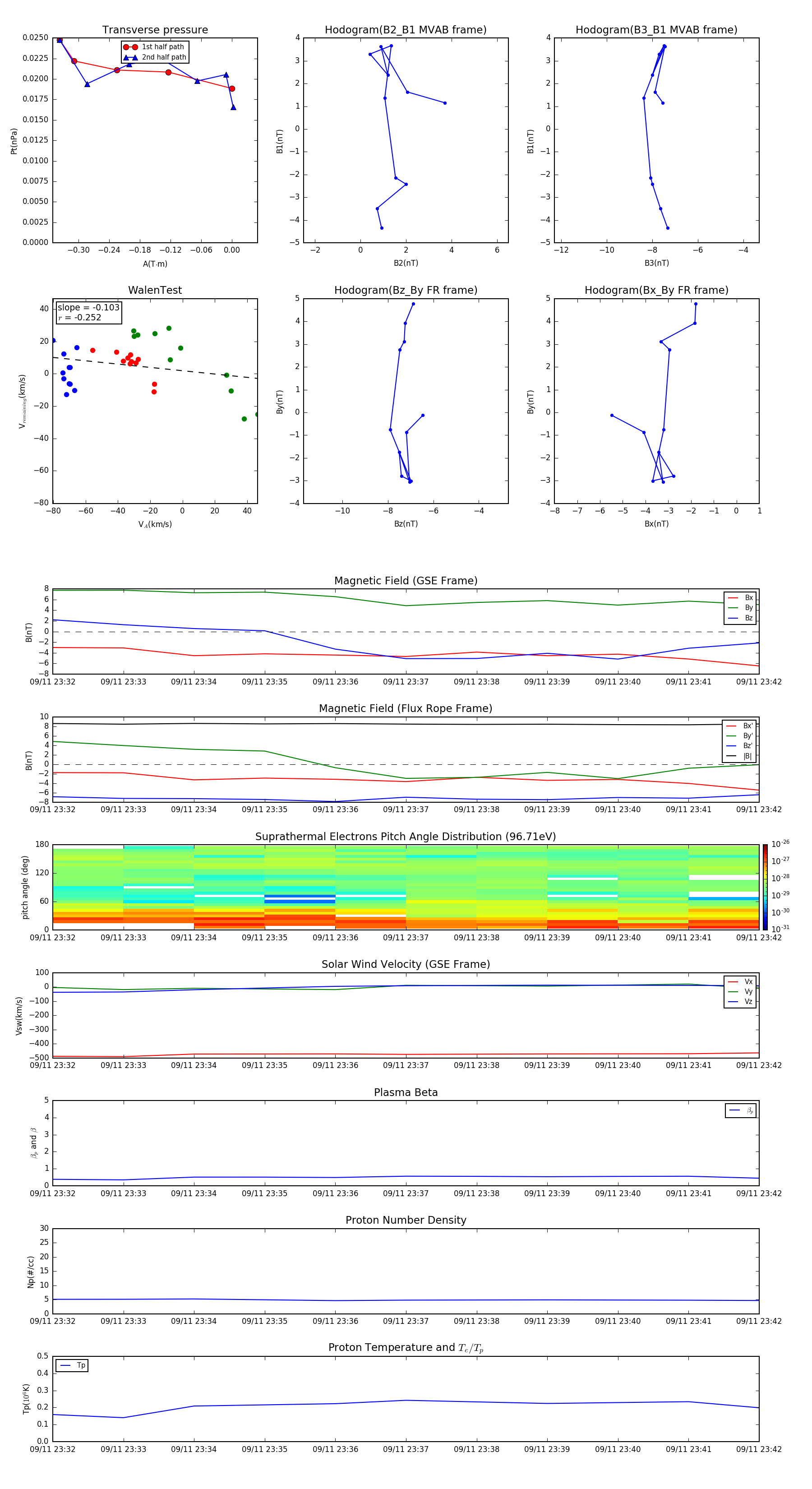
Flux Rope in 2002

Flux Rope Event 2002-09-11 23:32 ~ 2002-09-11 23:42 (11 minutes)


plot