HOME   LIST
‹–   –›

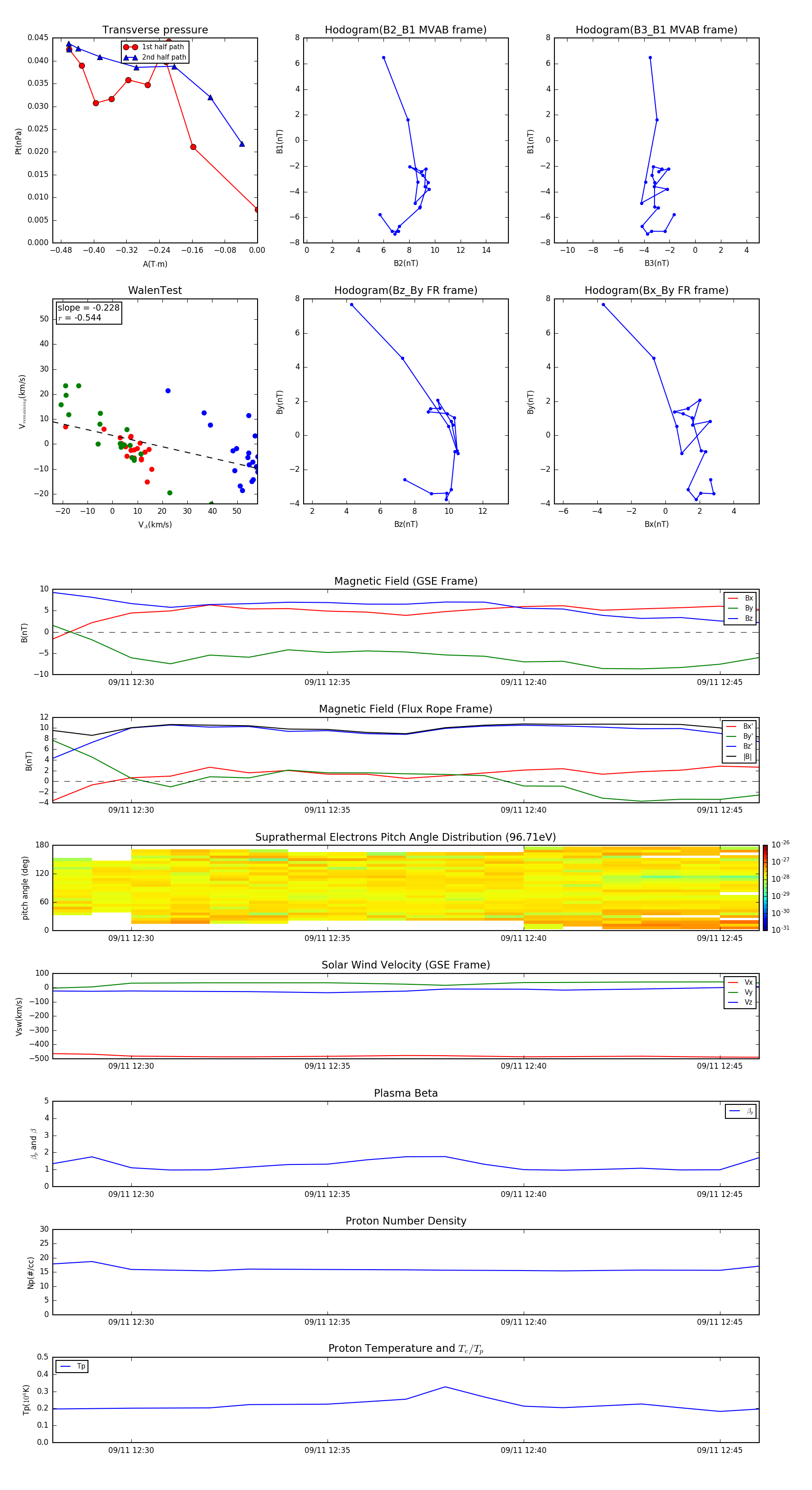
Flux Rope in 2002

Flux Rope Event 2002-09-11 12:28 ~ 2002-09-11 12:46 (19 minutes)


plot