HOME   LIST
‹–   –›

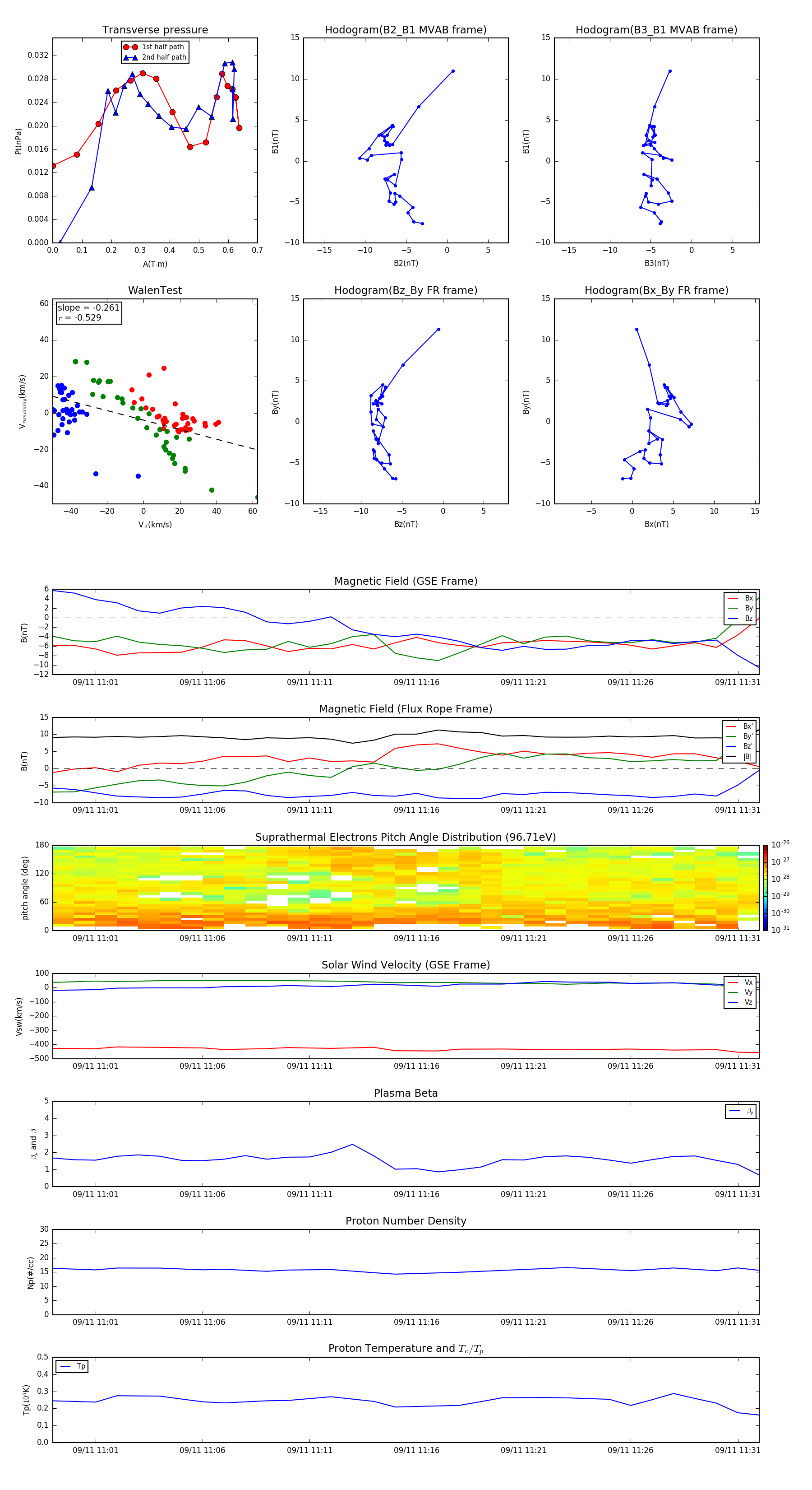
Flux Rope in 2002

Flux Rope Event 2002-09-11 10:59 ~ 2002-09-11 11:32 (34 minutes)


plot