HOME   LIST
‹–   –›

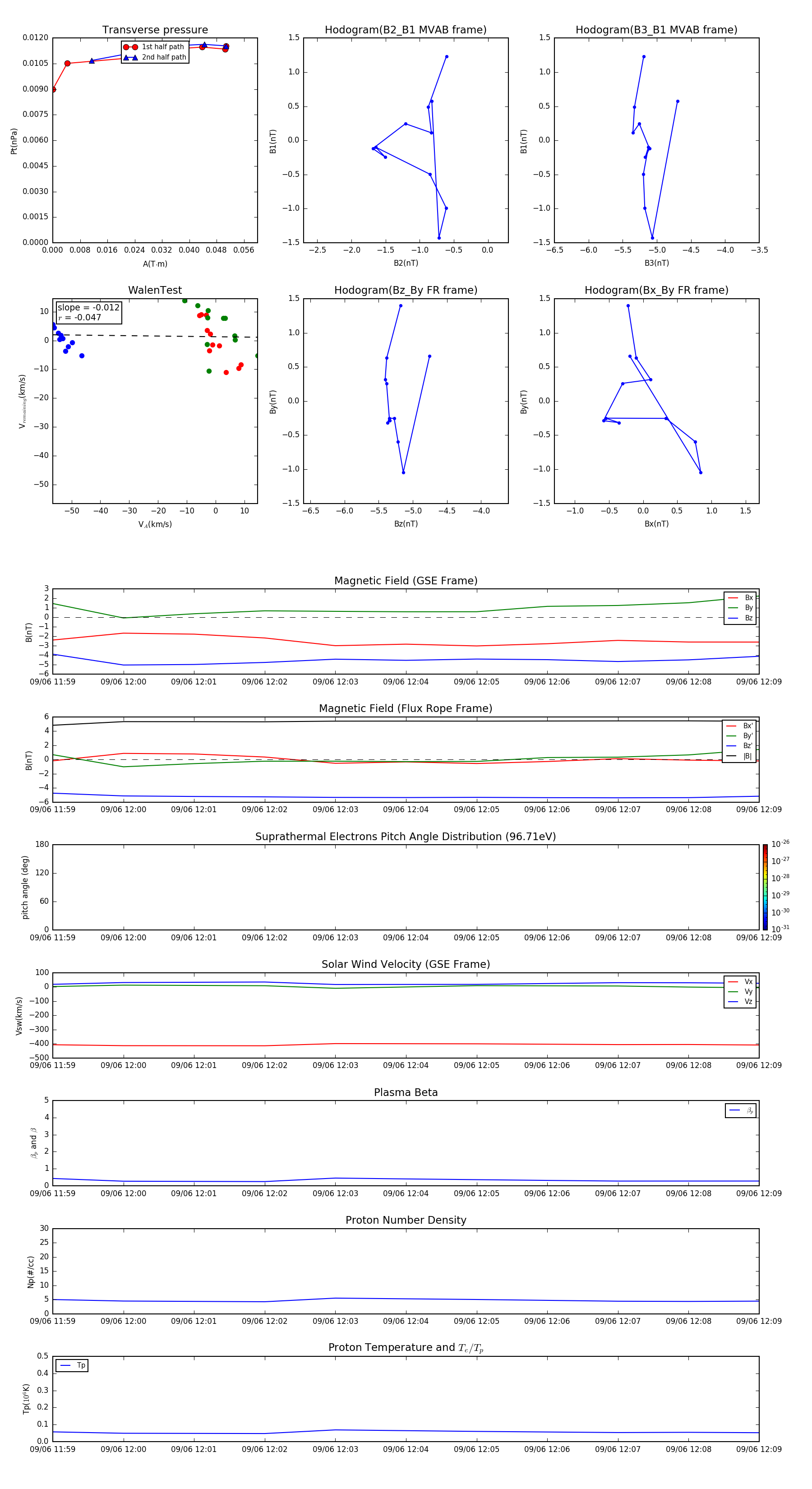
Flux Rope in 2002

Flux Rope Event 2002-09-06 11:59 ~ 2002-09-06 12:09 (11 minutes)


plot