HOME   LIST
‹–   –›

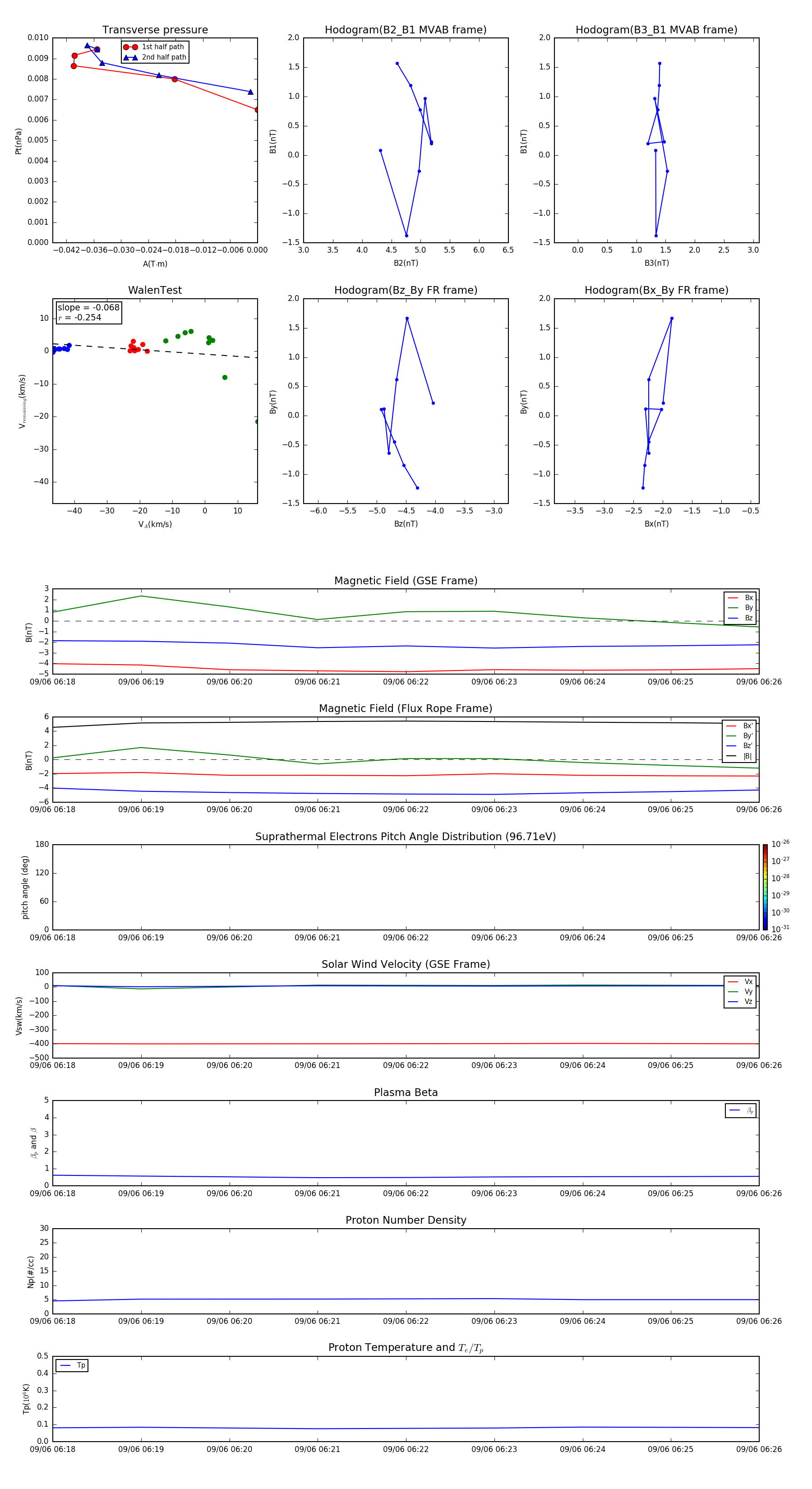
Flux Rope in 2002

Flux Rope Event 2002-09-06 06:18 ~ 2002-09-06 06:26 (9 minutes)


plot