HOME   LIST
‹–   –›

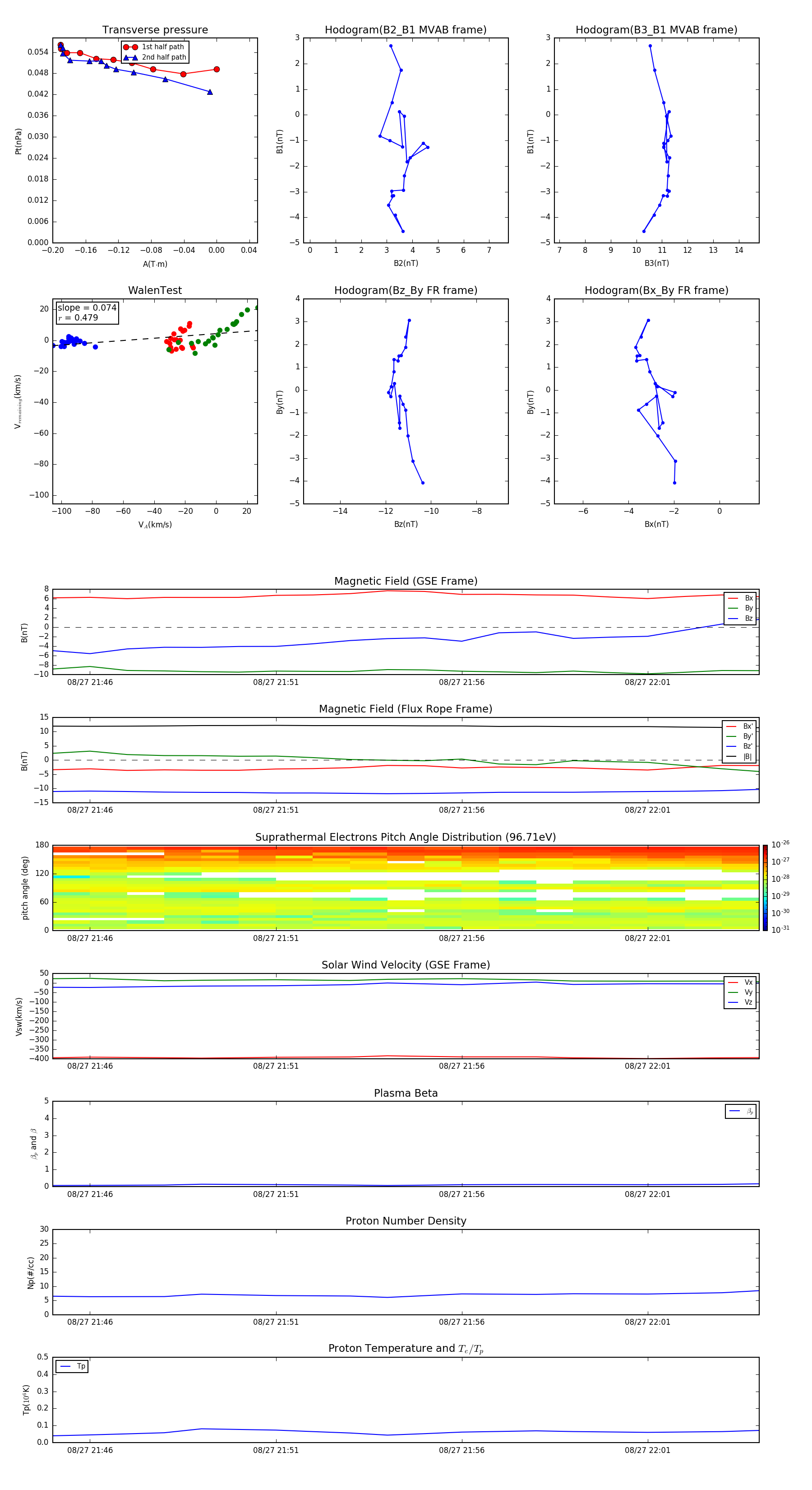
Flux Rope in 2002

Flux Rope Event 2002-08-27 21:45 ~ 2002-08-27 22:04 (20 minutes)


plot