HOME   LIST
‹–   –›

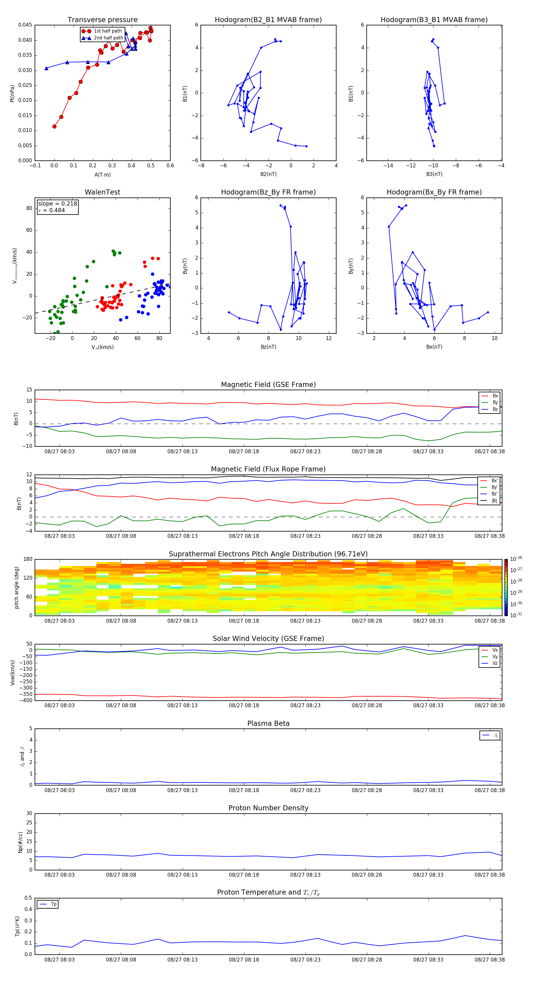
Flux Rope in 2002

Flux Rope Event 2002-08-27 08:01 ~ 2002-08-27 08:39 (39 minutes)


plot