HOME   LIST
‹–   –›

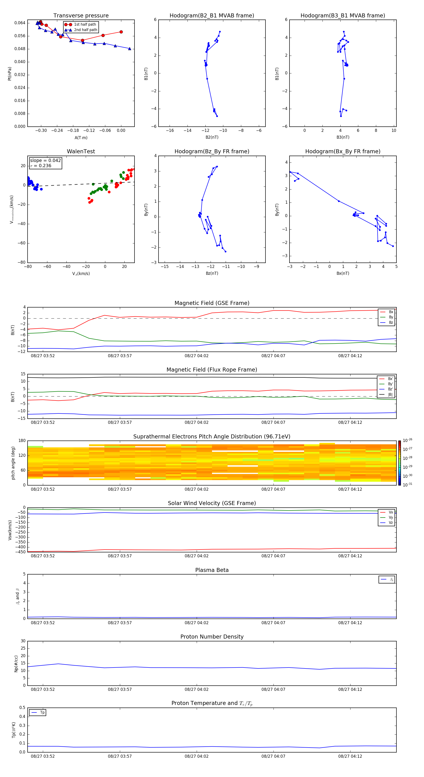
Flux Rope in 2002

Flux Rope Event 2002-08-27 03:51 ~ 2002-08-27 04:15 (25 minutes)


plot