HOME   LIST
‹–   –›

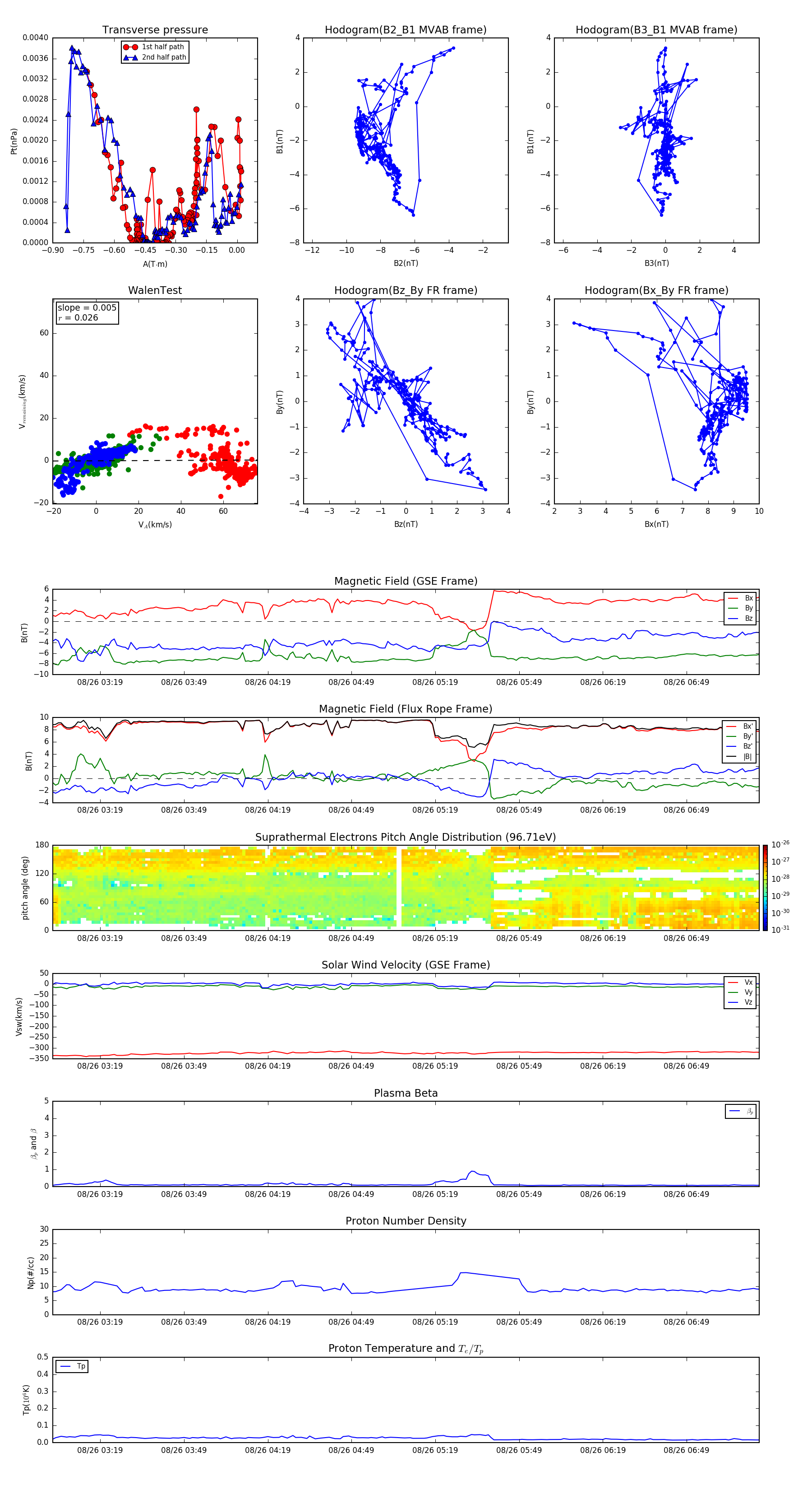
Flux Rope in 2002

Flux Rope Event 2002-08-26 03:02 ~ 2002-08-26 07:15 (254 minutes)


plot