HOME   LIST
‹–   –›

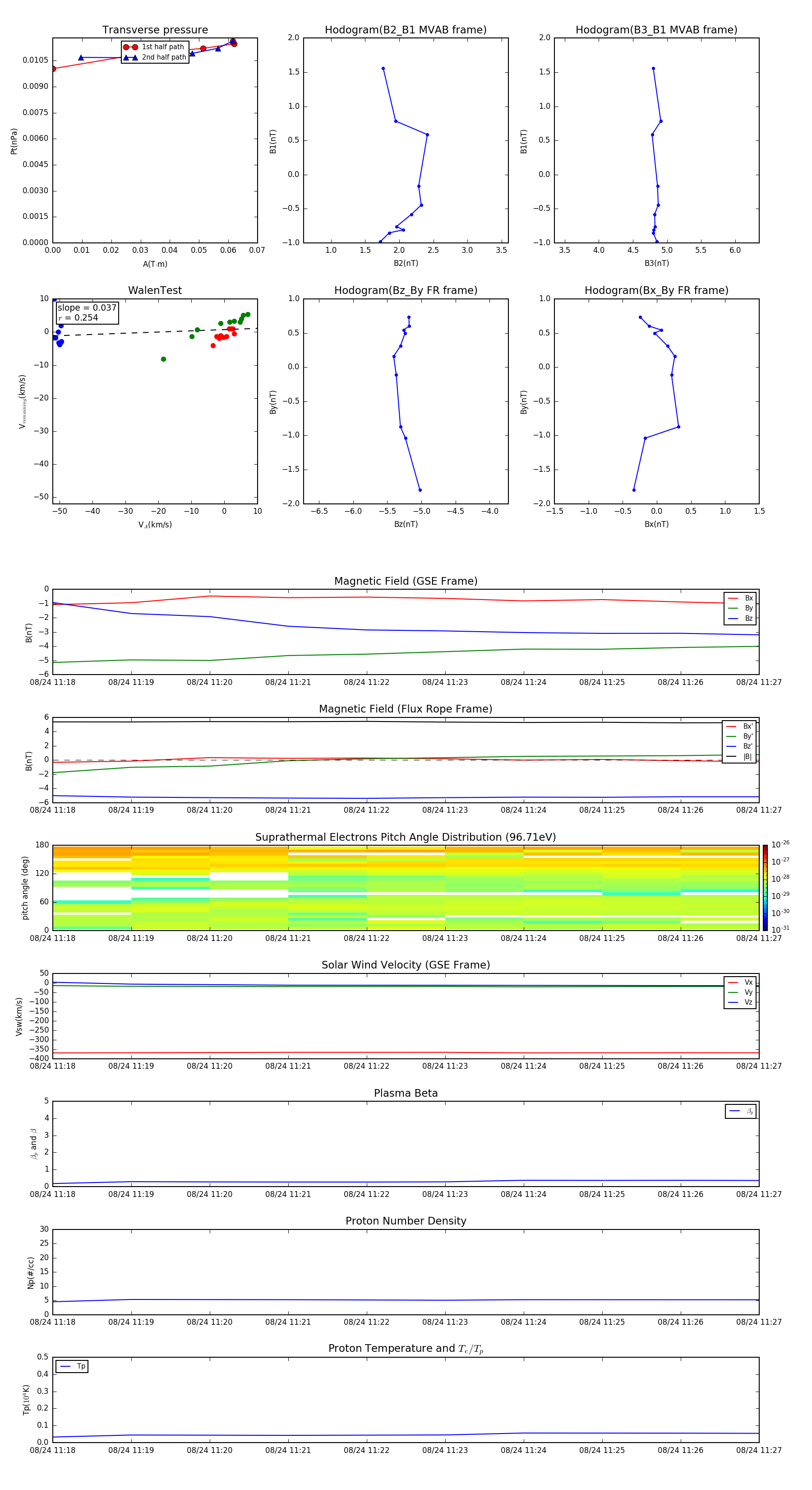
Flux Rope in 2002

Flux Rope Event 2002-08-24 11:18 ~ 2002-08-24 11:27 (10 minutes)


plot