HOME   LIST
‹–   –›

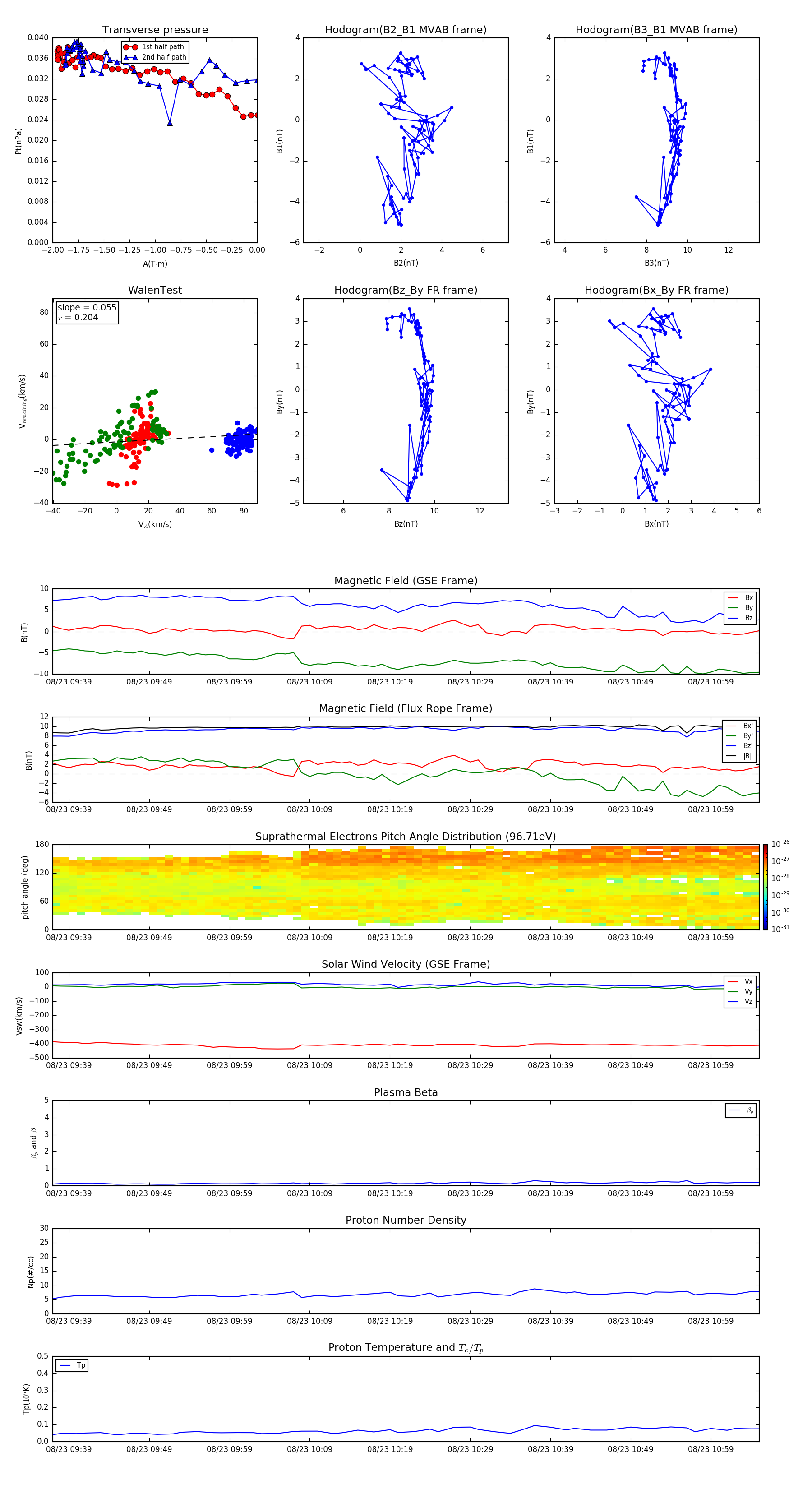
Flux Rope in 2002

Flux Rope Event 2002-08-23 09:37 ~ 2002-08-23 11:05 (89 minutes)


plot