HOME   LIST
‹–   –›

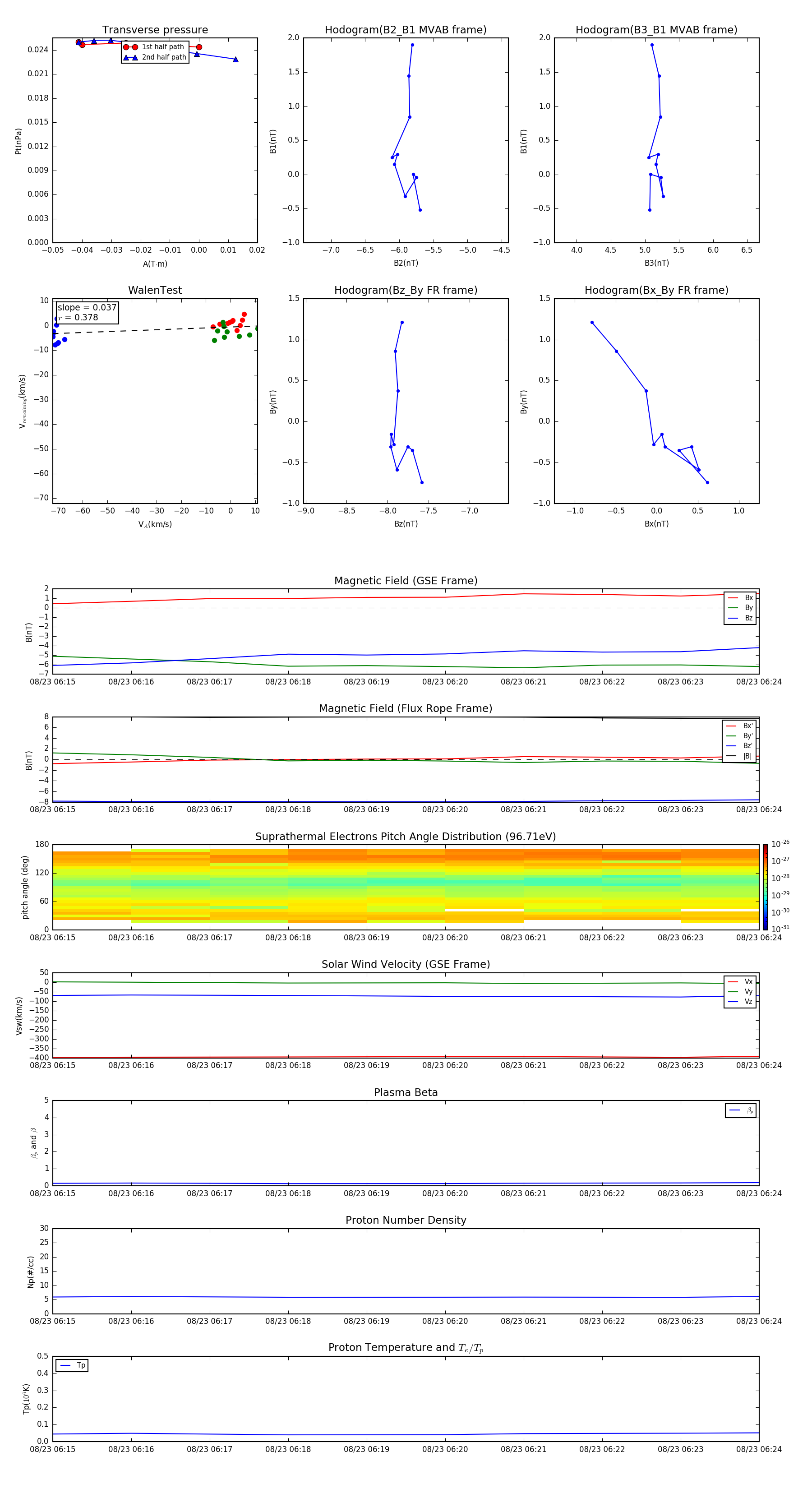
Flux Rope in 2002

Flux Rope Event 2002-08-23 06:15 ~ 2002-08-23 06:24 (10 minutes)


plot