HOME   LIST
‹–   –›

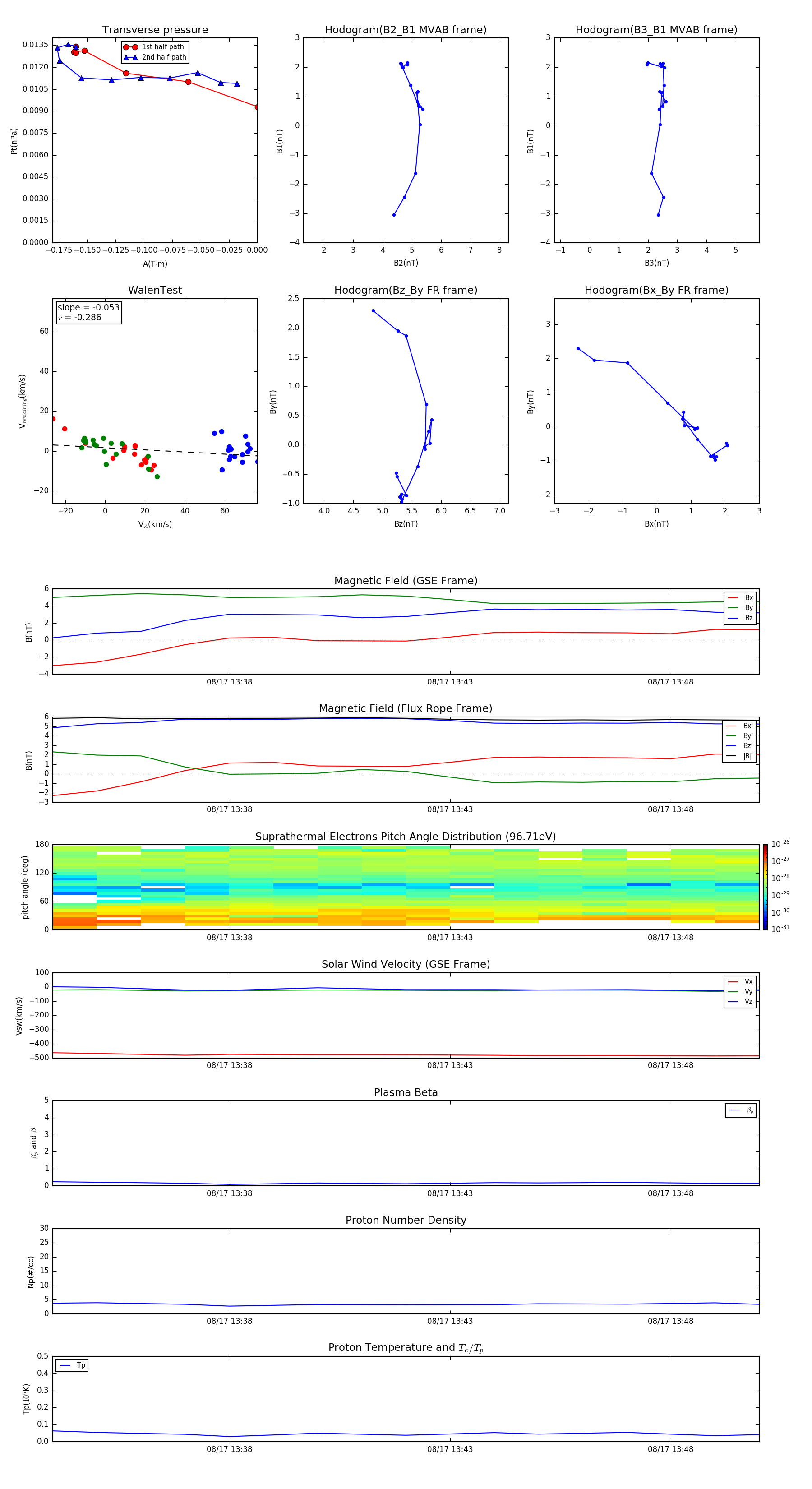
Flux Rope in 2002

Flux Rope Event 2002-08-17 13:34 ~ 2002-08-17 13:50 (17 minutes)


plot