HOME   LIST
‹–   –›

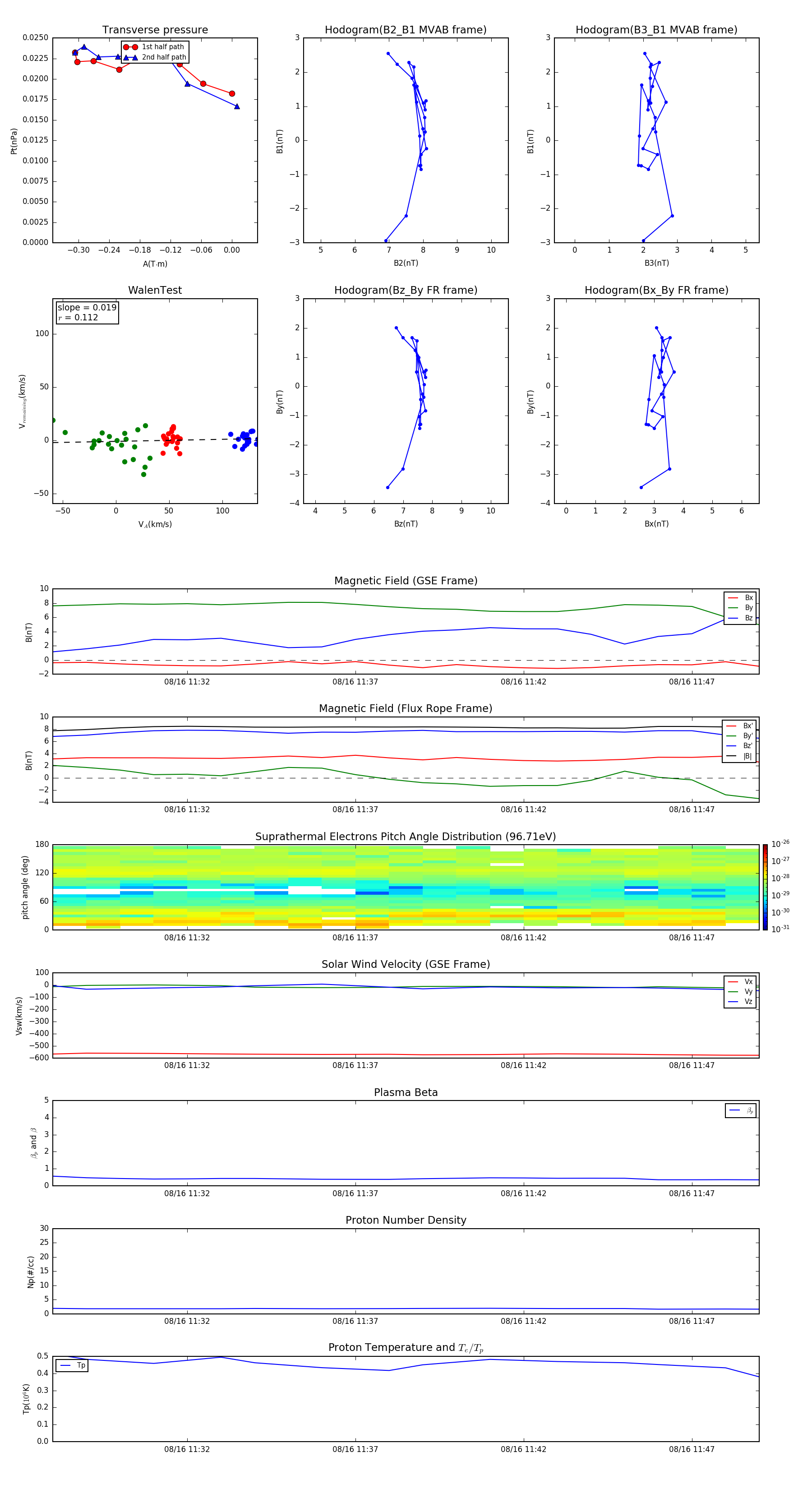
Flux Rope in 2002

Flux Rope Event 2002-08-16 11:28 ~ 2002-08-16 11:49 (22 minutes)


plot