HOME   LIST
‹–   –›

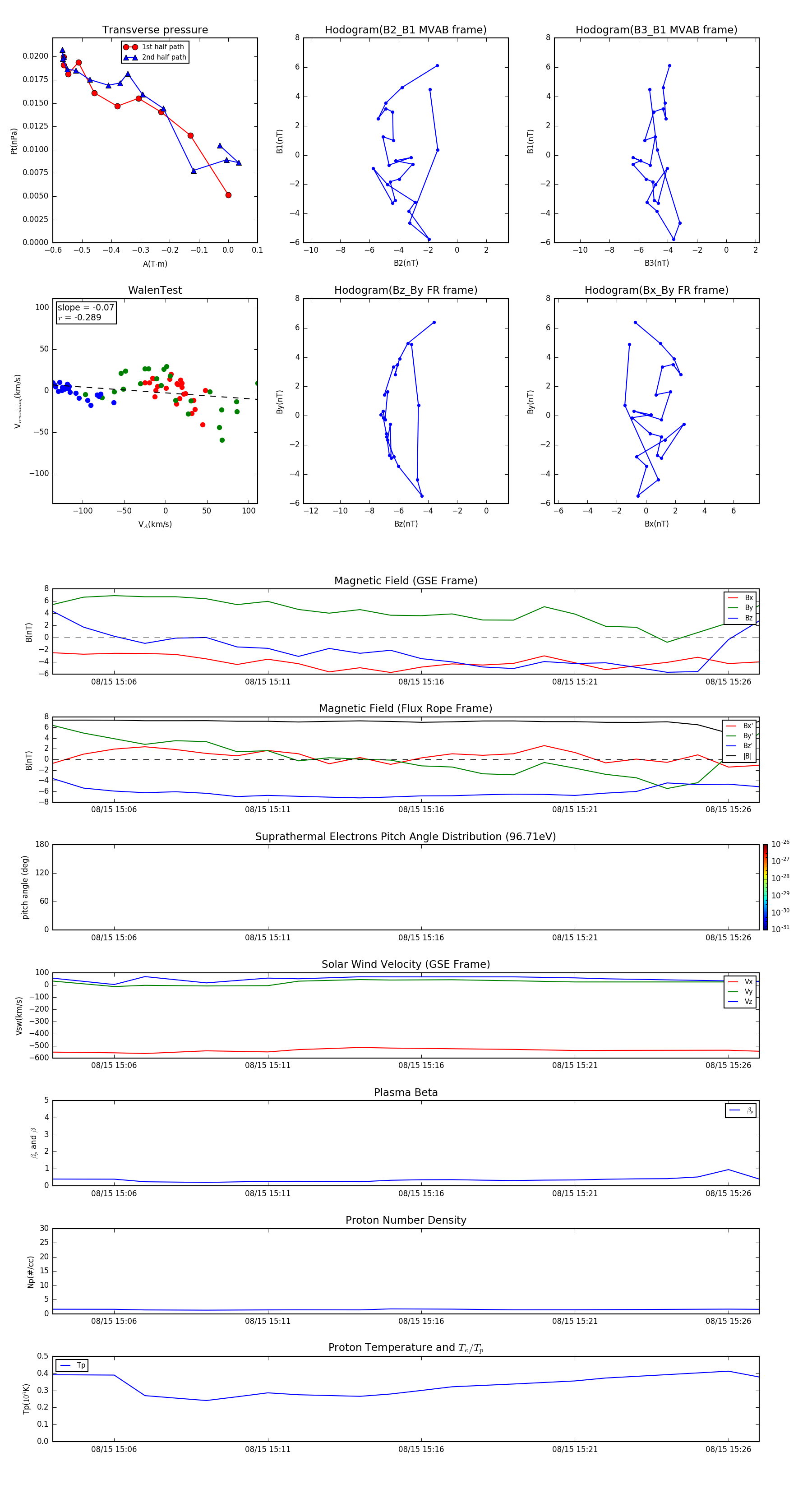
Flux Rope in 2002

Flux Rope Event 2002-08-15 15:04 ~ 2002-08-15 15:27 (24 minutes)


plot