HOME   LIST
‹–   –›

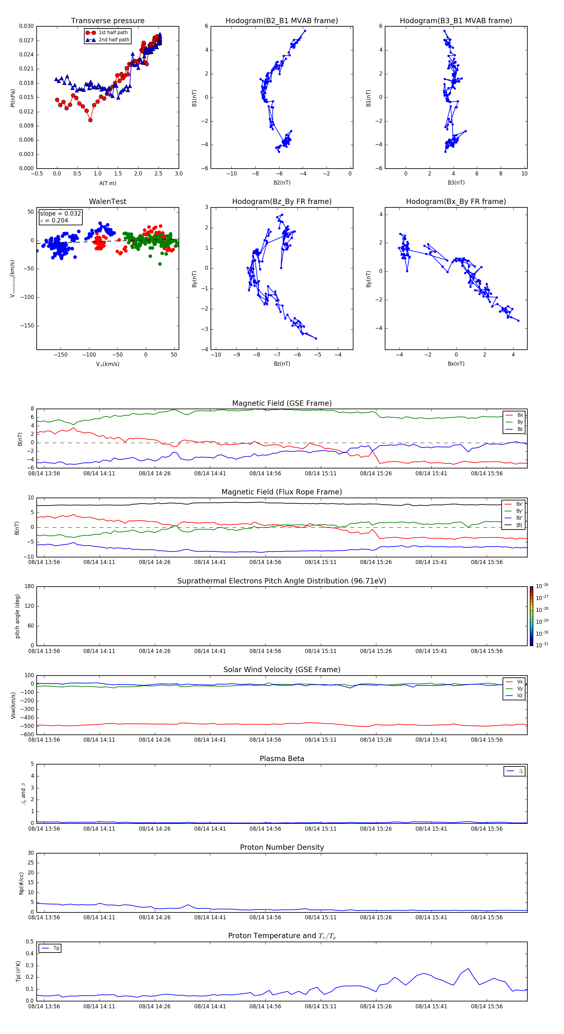
Flux Rope in 2002

Flux Rope Event 2002-08-14 13:54 ~ 2002-08-14 16:07 (134 minutes)


plot