HOME   LIST
‹–   –›

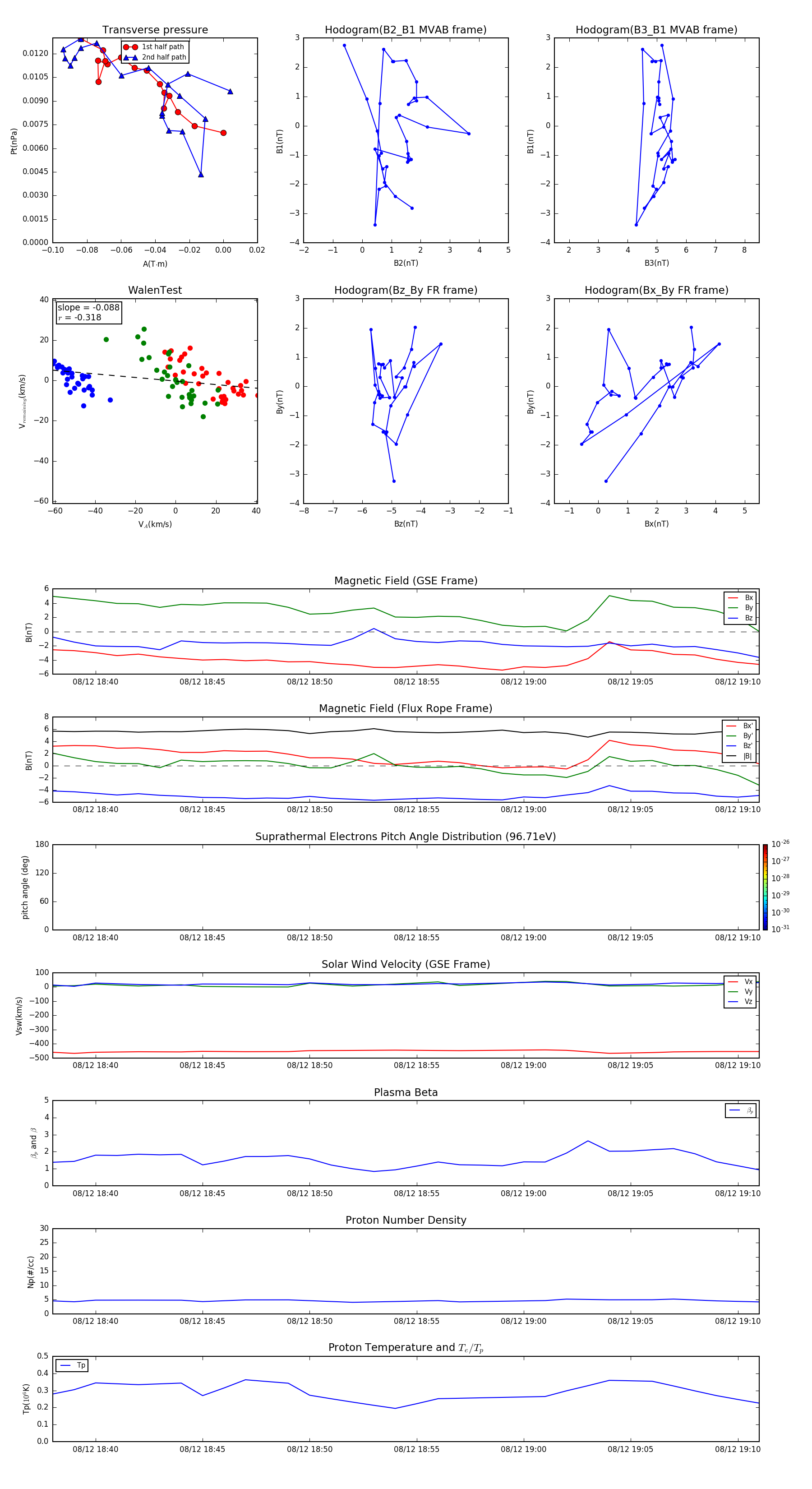
Flux Rope in 2002

Flux Rope Event 2002-08-12 18:38 ~ 2002-08-12 19:11 (34 minutes)


plot