HOME   LIST
‹–   –›

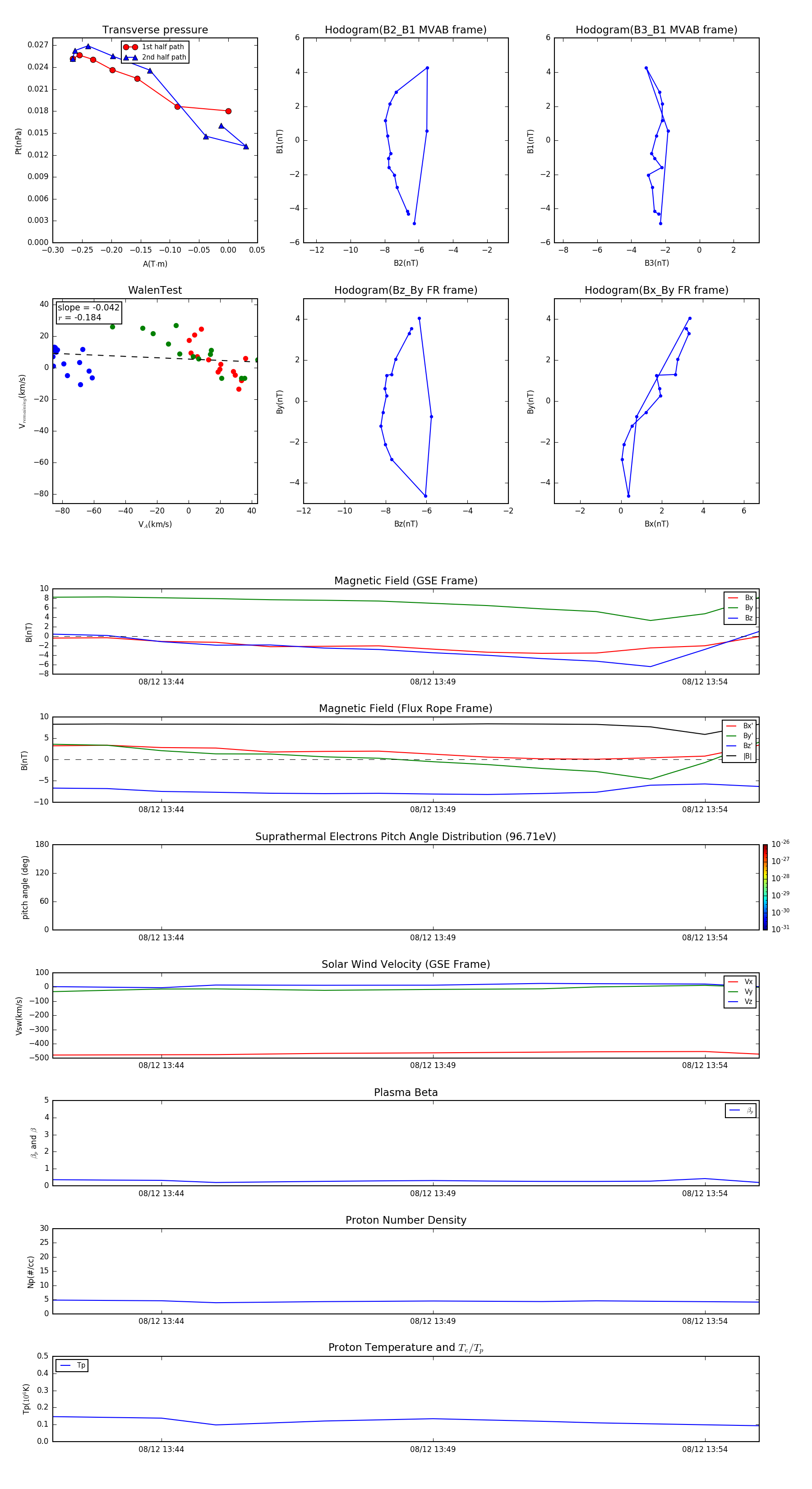
Flux Rope in 2002

Flux Rope Event 2002-08-12 13:42 ~ 2002-08-12 13:55 (14 minutes)


plot