HOME   LIST
‹–   –›

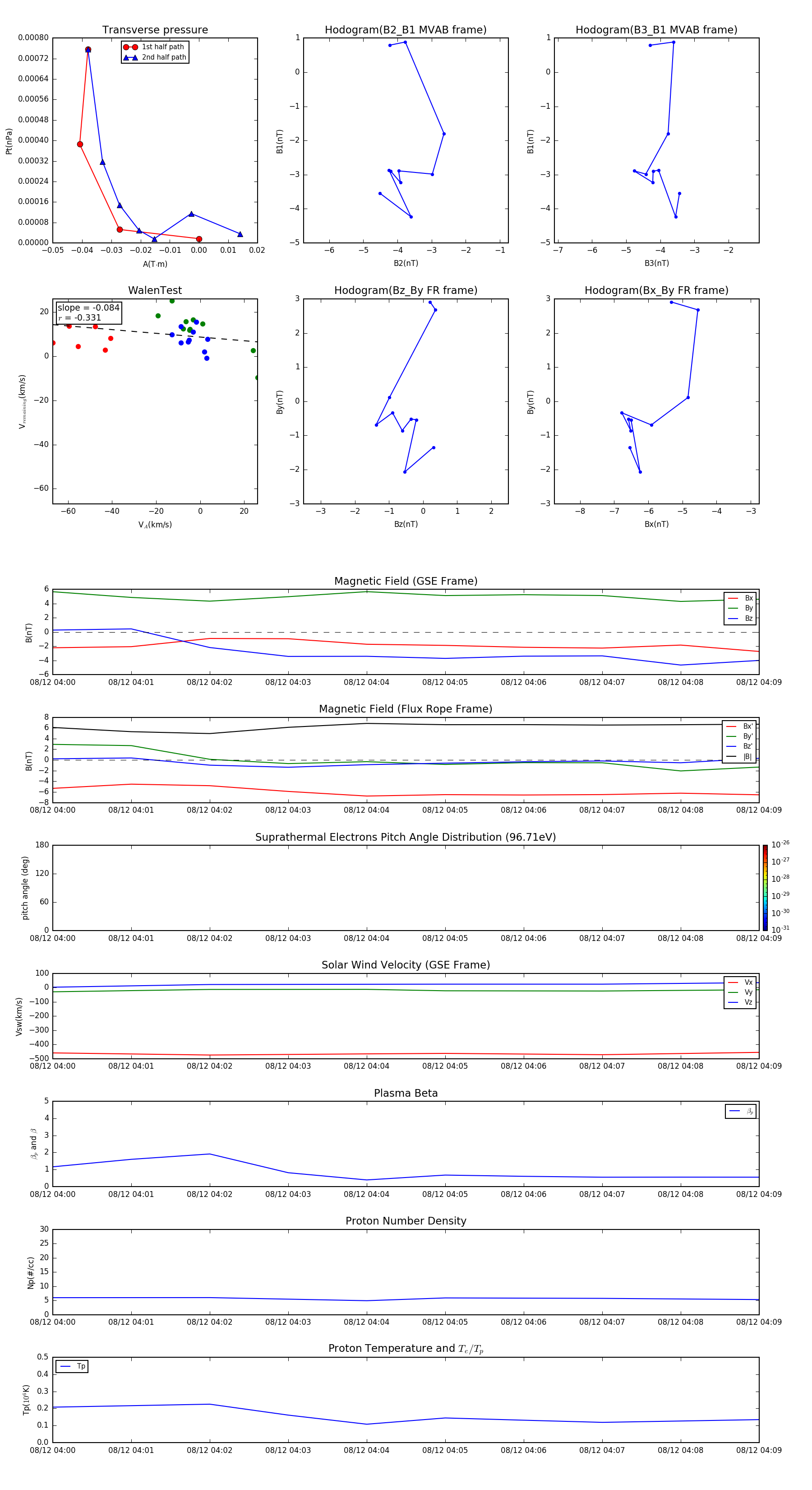
Flux Rope in 2002

Flux Rope Event 2002-08-12 04:00 ~ 2002-08-12 04:09 (10 minutes)


plot