HOME   LIST
‹–   –›

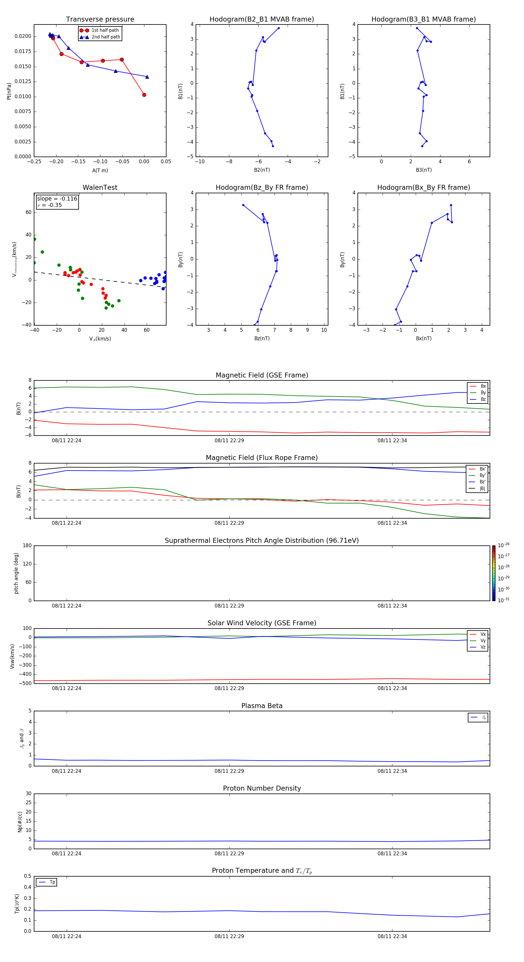
Flux Rope in 2002

Flux Rope Event 2002-08-11 22:23 ~ 2002-08-11 22:37 (15 minutes)


plot