HOME   LIST
‹–   –›

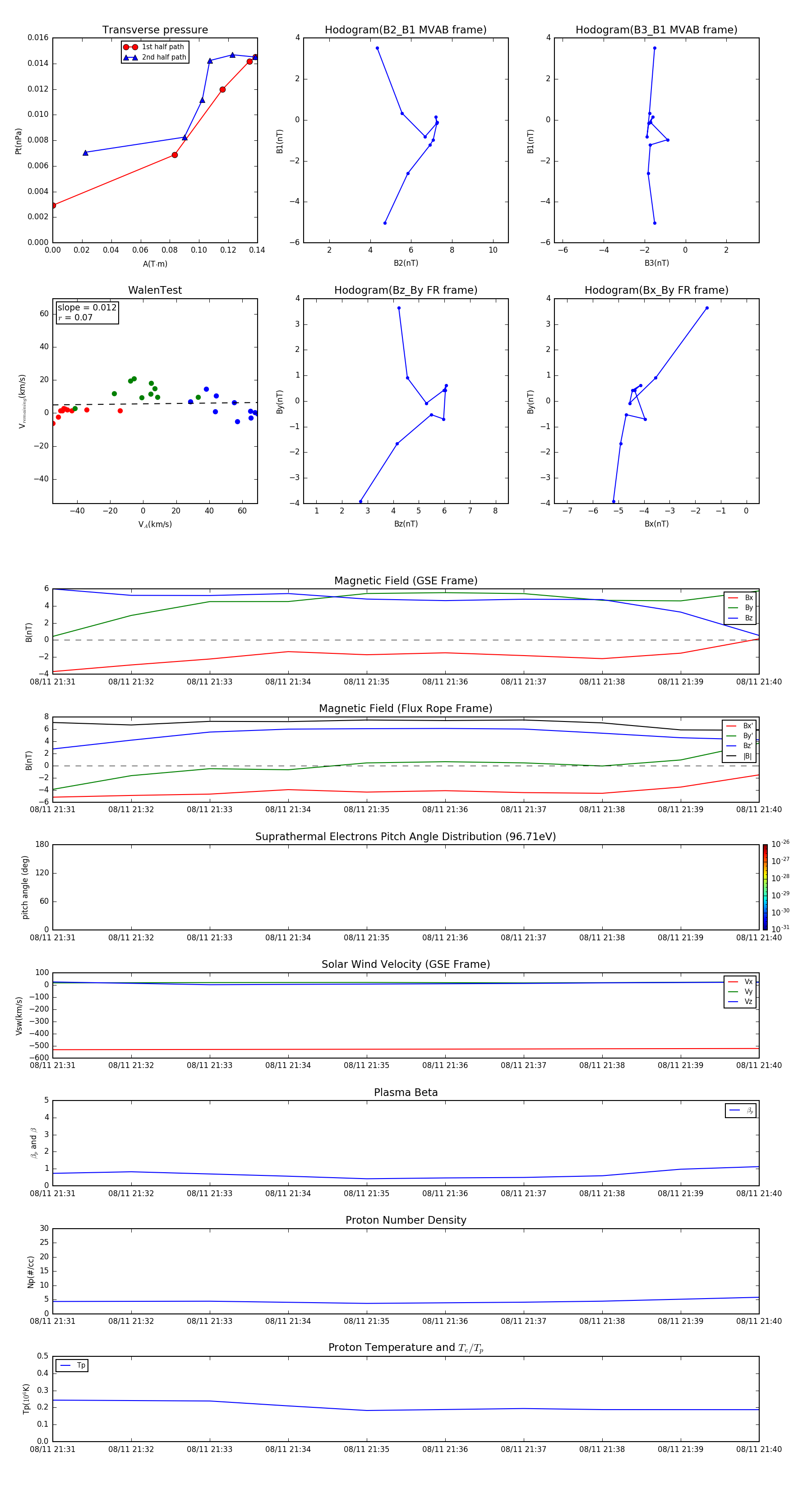
Flux Rope in 2002

Flux Rope Event 2002-08-11 21:31 ~ 2002-08-11 21:40 (10 minutes)


plot