HOME   LIST
‹–   –›

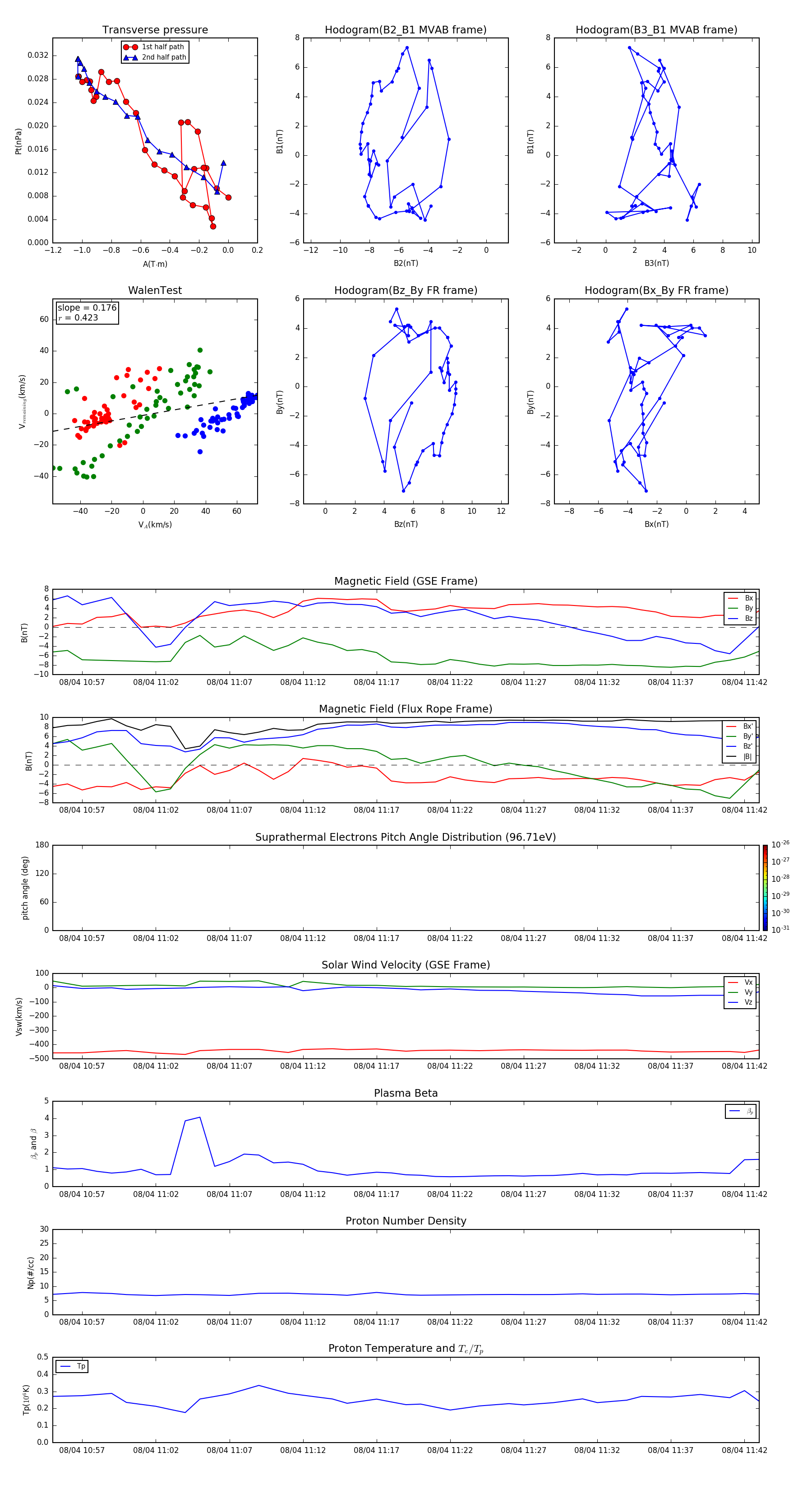
Flux Rope in 2002

Flux Rope Event 2002-08-04 10:55 ~ 2002-08-04 11:43 (49 minutes)


plot