HOME   LIST
‹–   –›

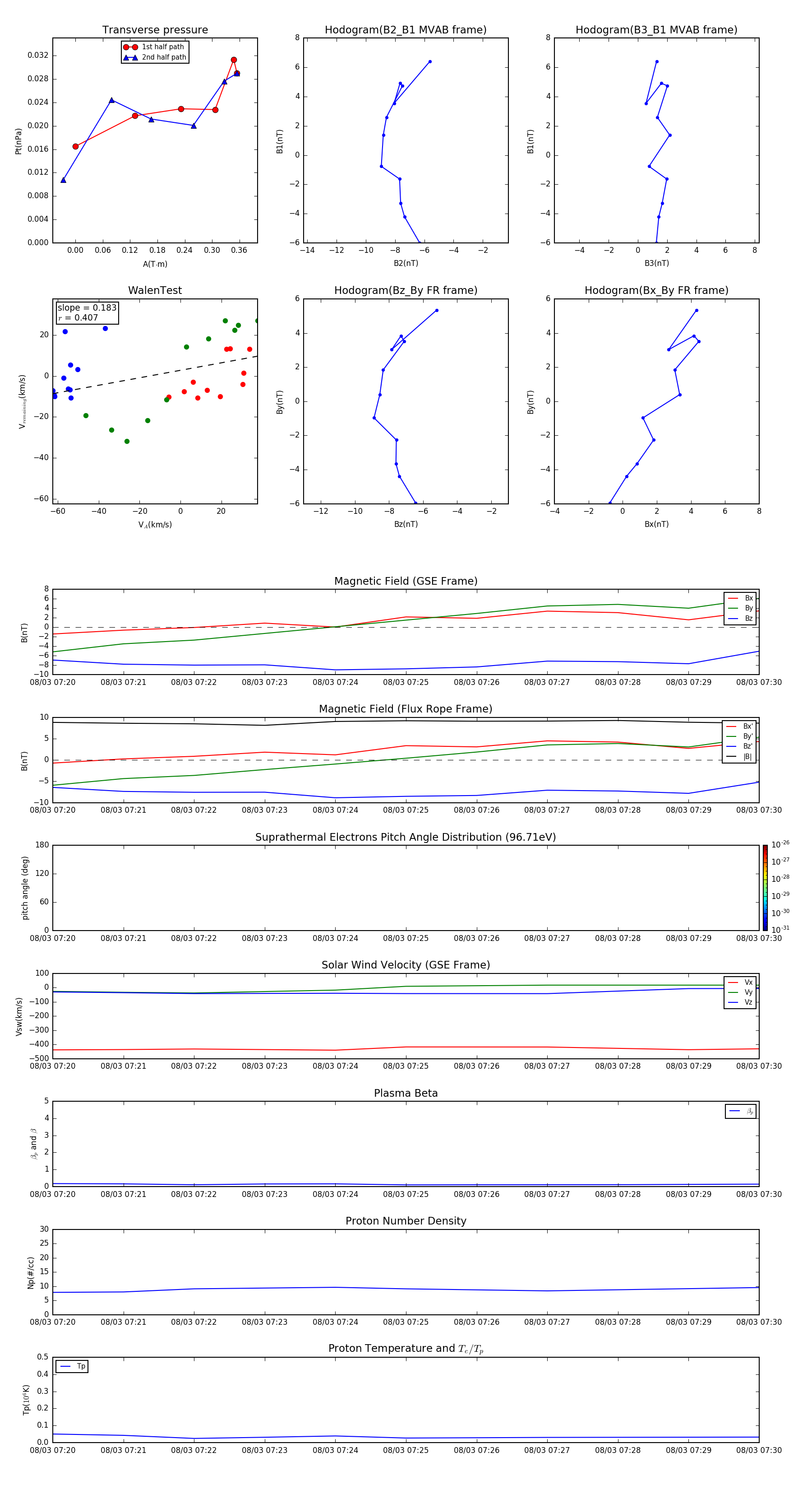
Flux Rope in 2002

Flux Rope Event 2002-08-03 07:20 ~ 2002-08-03 07:30 (11 minutes)


plot