HOME   LIST
‹–   –›

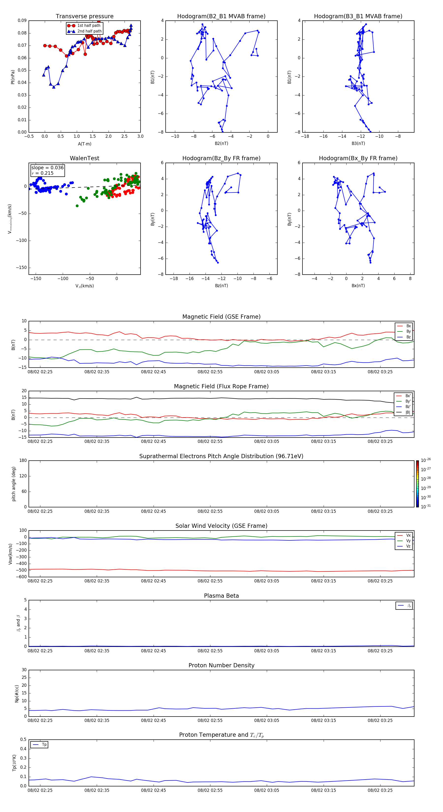
Flux Rope in 2002

Flux Rope Event 2002-08-02 02:23 ~ 2002-08-02 03:31 (69 minutes)


plot