HOME   LIST
‹–   –›

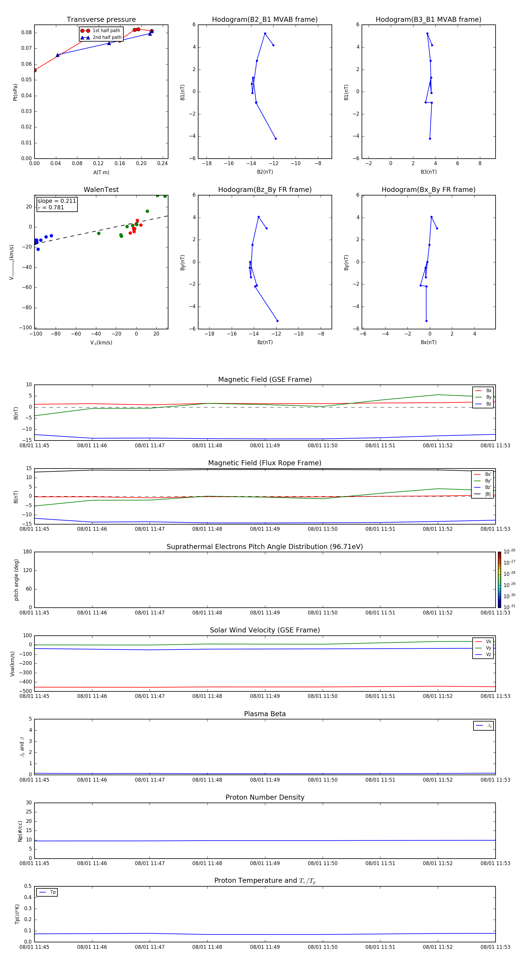
Flux Rope in 2002

Flux Rope Event 2002-08-01 11:45 ~ 2002-08-01 11:53 (9 minutes)


plot