HOME   LIST
‹–   –›

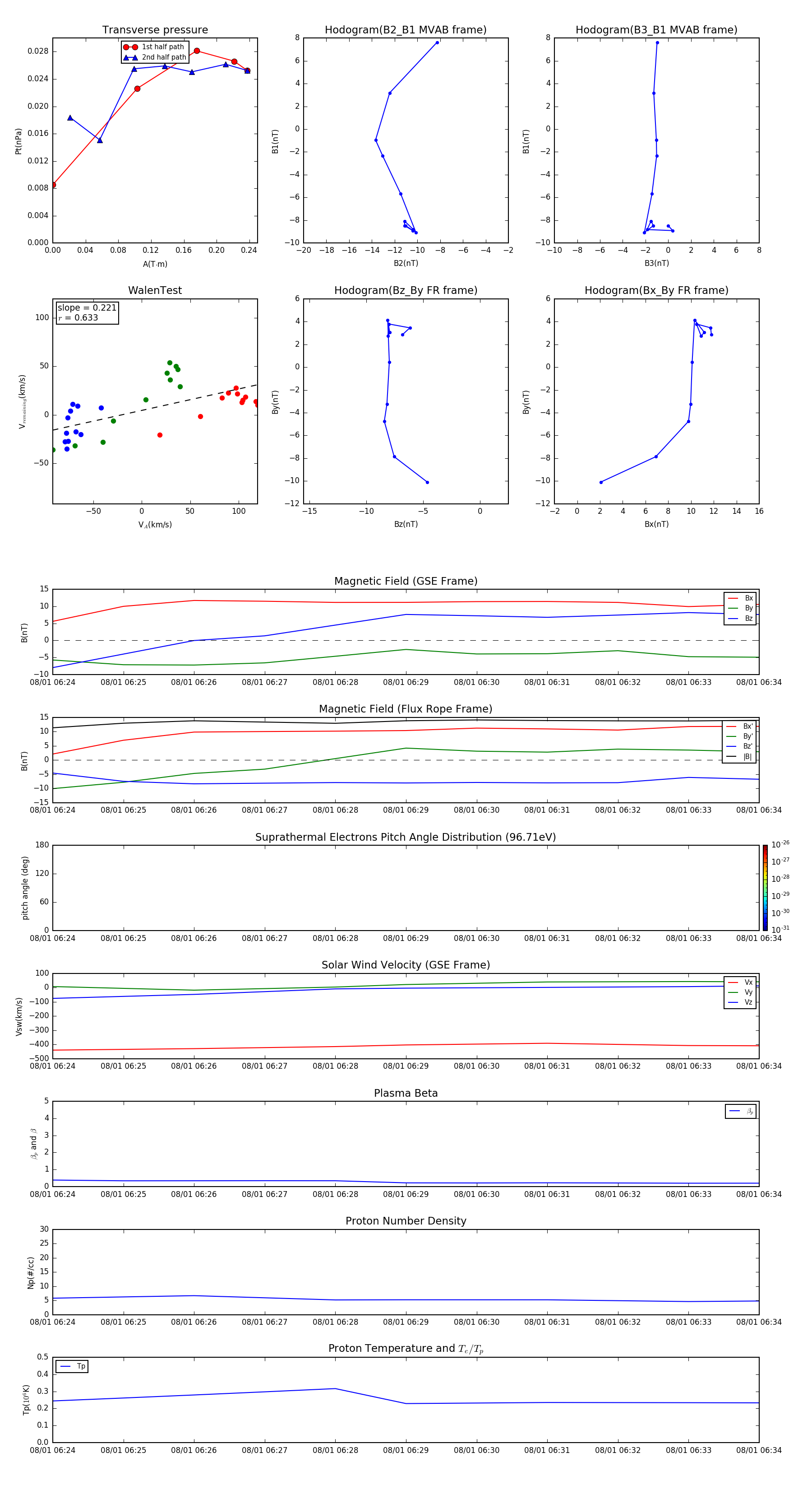
Flux Rope in 2002

Flux Rope Event 2002-08-01 06:24 ~ 2002-08-01 06:34 (11 minutes)


plot