HOME   LIST
‹–   –›

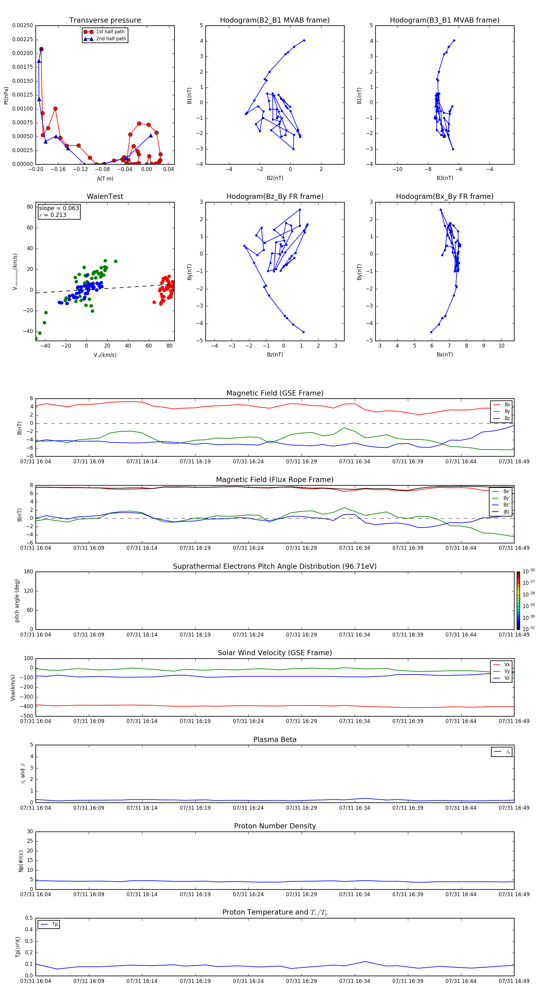
Flux Rope in 2002

Flux Rope Event 2002-07-31 16:04 ~ 2002-07-31 16:49 (46 minutes)


plot