HOME   LIST
‹–   –›

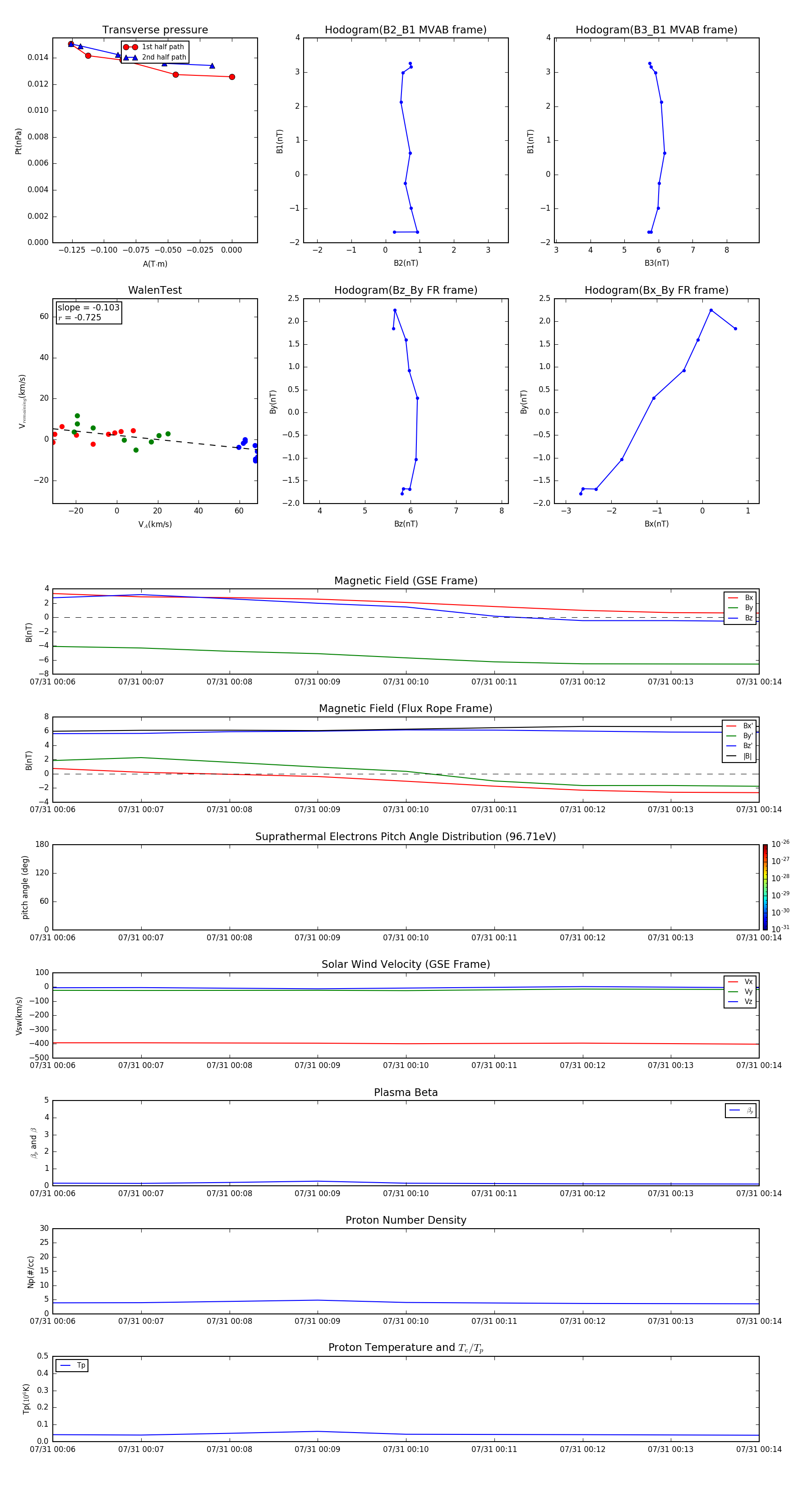
Flux Rope in 2002

Flux Rope Event 2002-07-31 00:06 ~ 2002-07-31 00:14 (9 minutes)


plot