HOME   LIST
‹–   –›

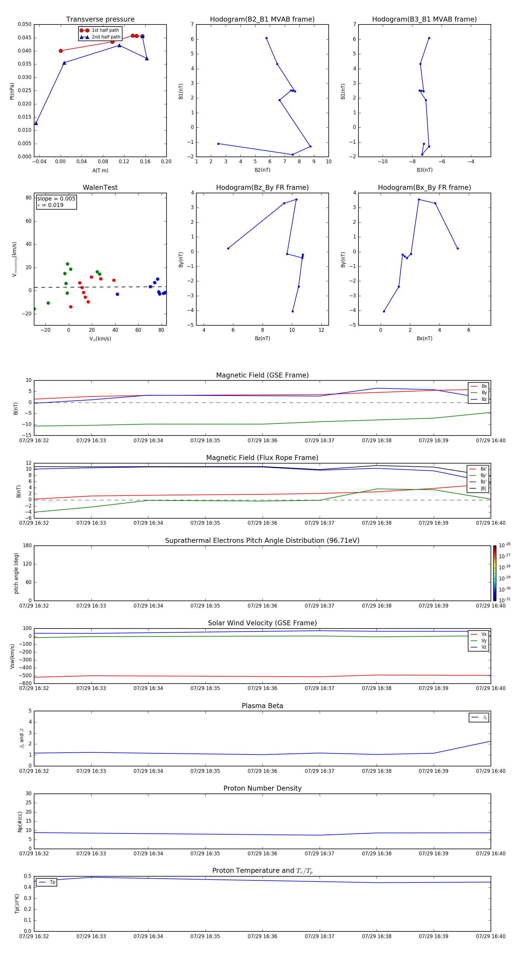
Flux Rope in 2002

Flux Rope Event 2002-07-29 16:32 ~ 2002-07-29 16:40 (9 minutes)


plot