HOME   LIST
‹–   –›

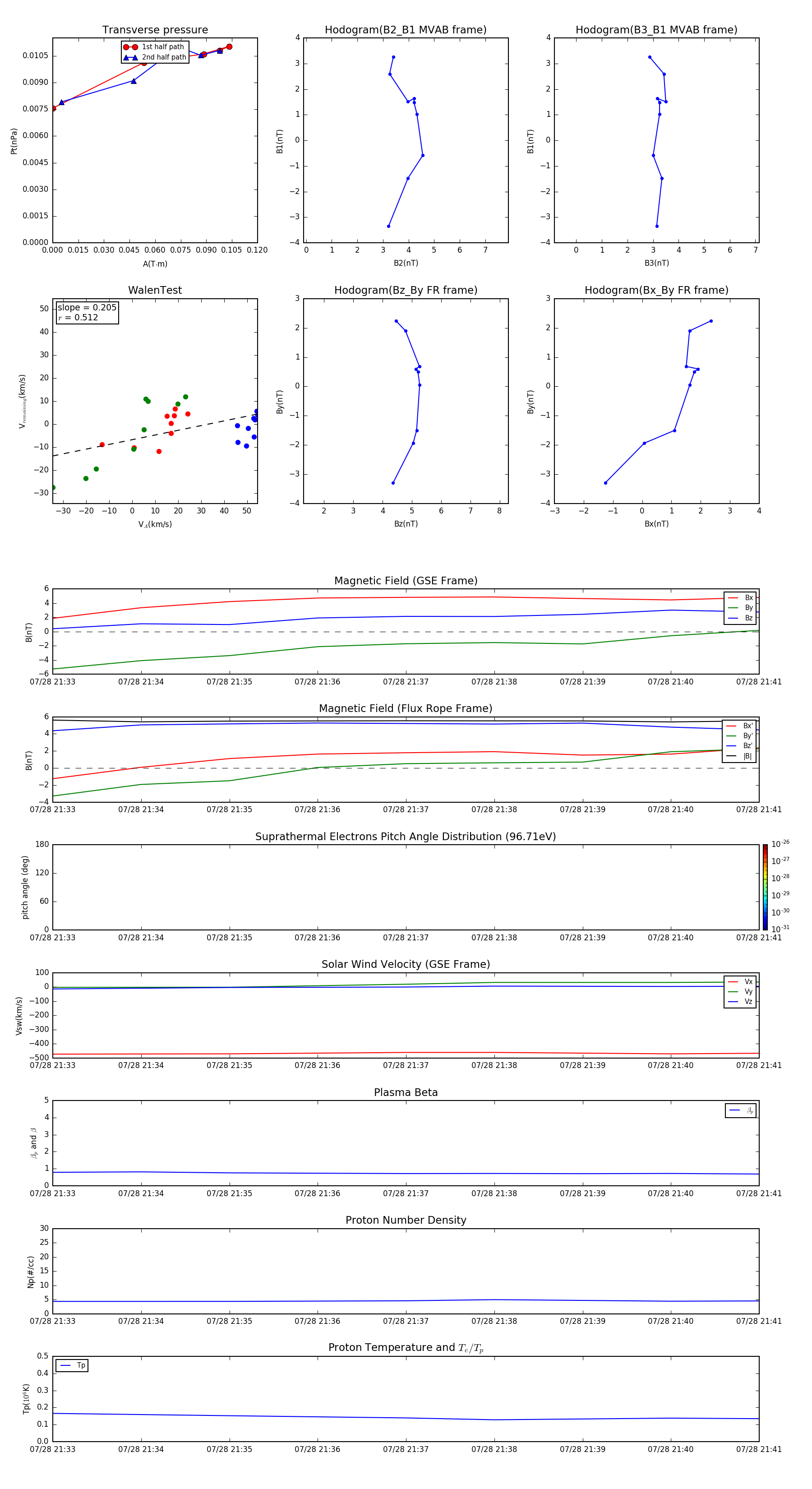
Flux Rope in 2002

Flux Rope Event 2002-07-28 21:33 ~ 2002-07-28 21:41 (9 minutes)


plot