HOME   LIST
‹–   –›

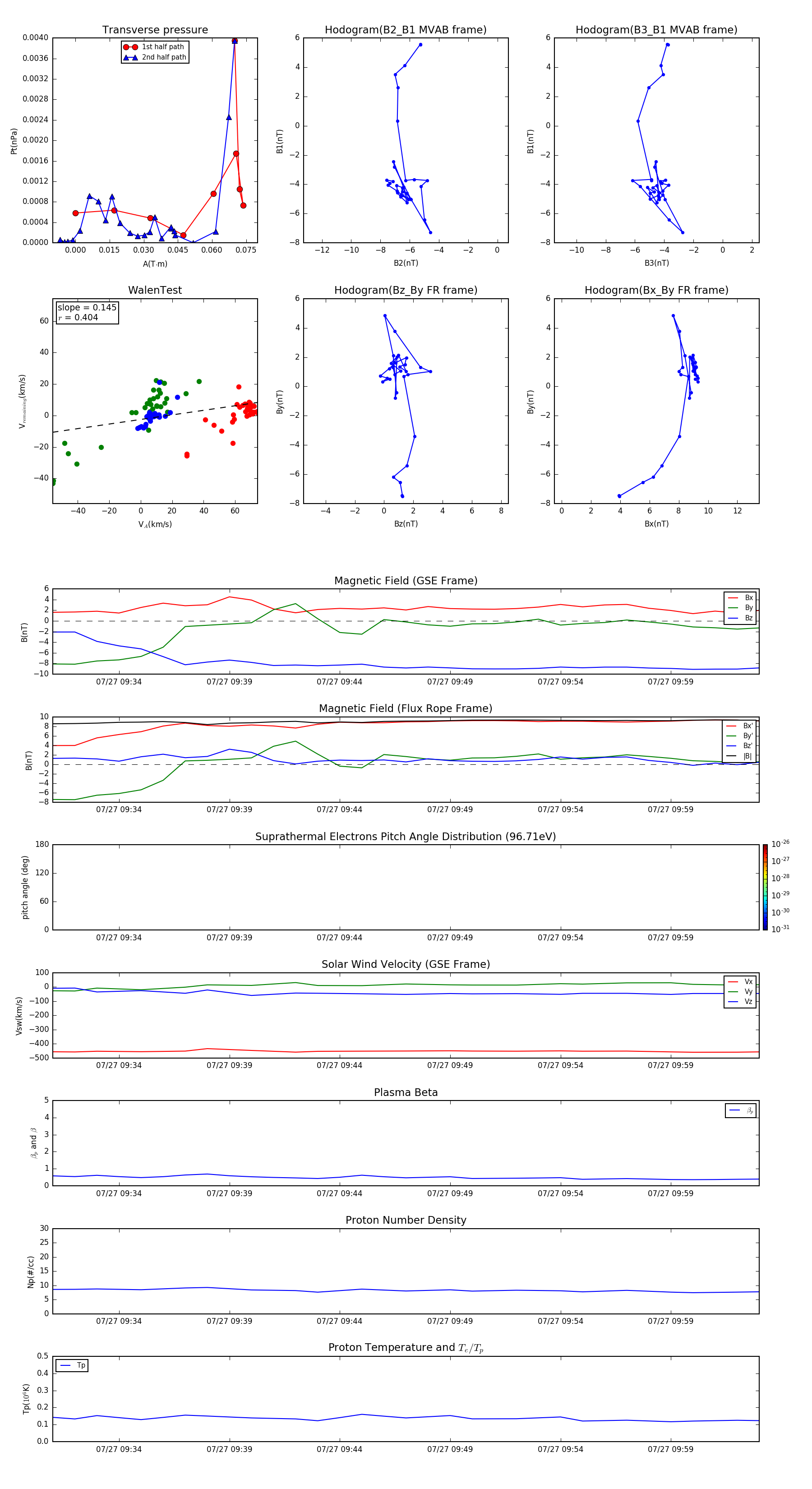
Flux Rope in 2002

Flux Rope Event 2002-07-27 09:31 ~ 2002-07-27 10:03 (33 minutes)


plot