HOME   LIST
‹–   –›

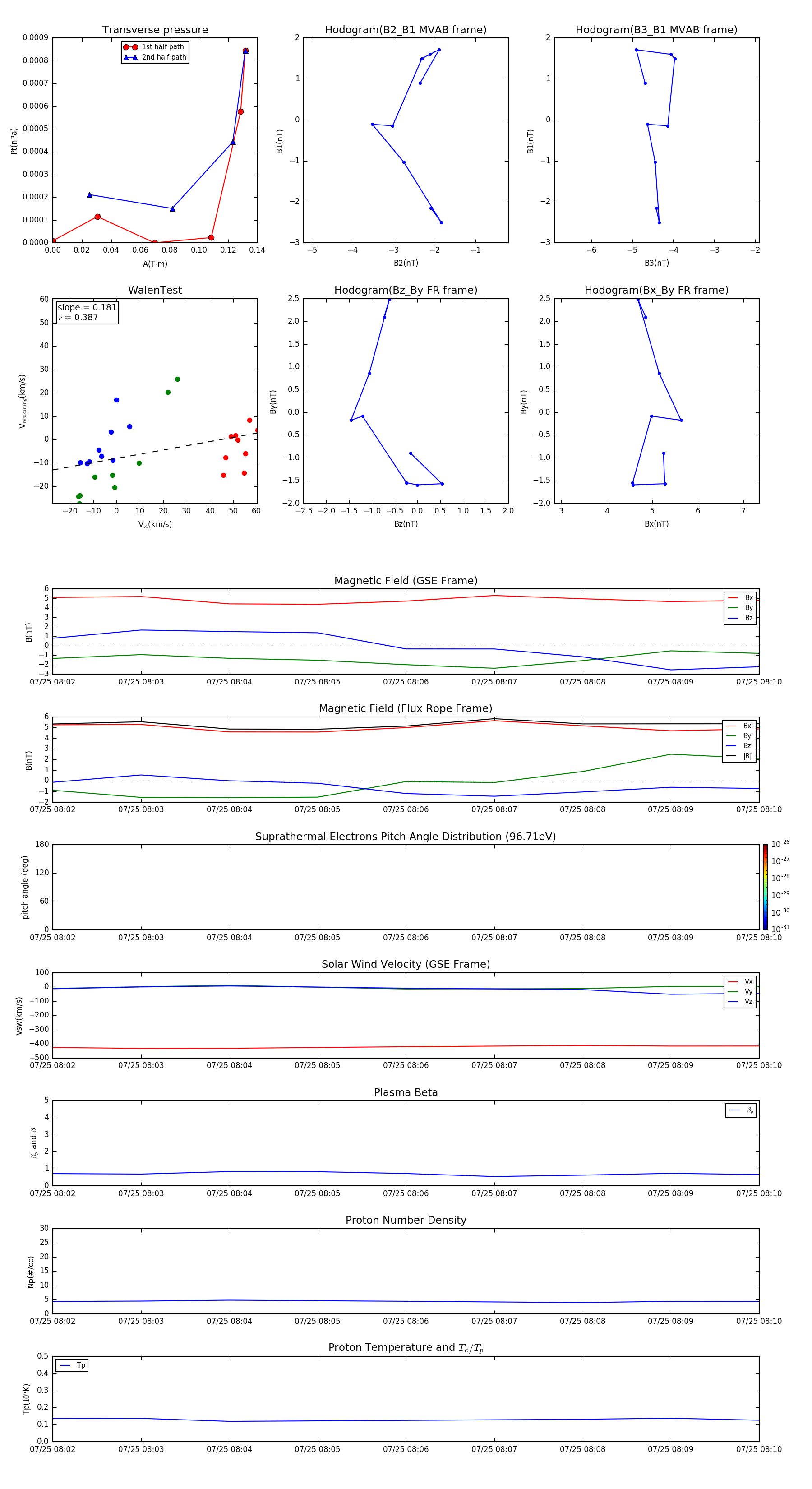
Flux Rope in 2002

Flux Rope Event 2002-07-25 08:02 ~ 2002-07-25 08:10 (9 minutes)


plot