HOME   LIST
‹–   –›

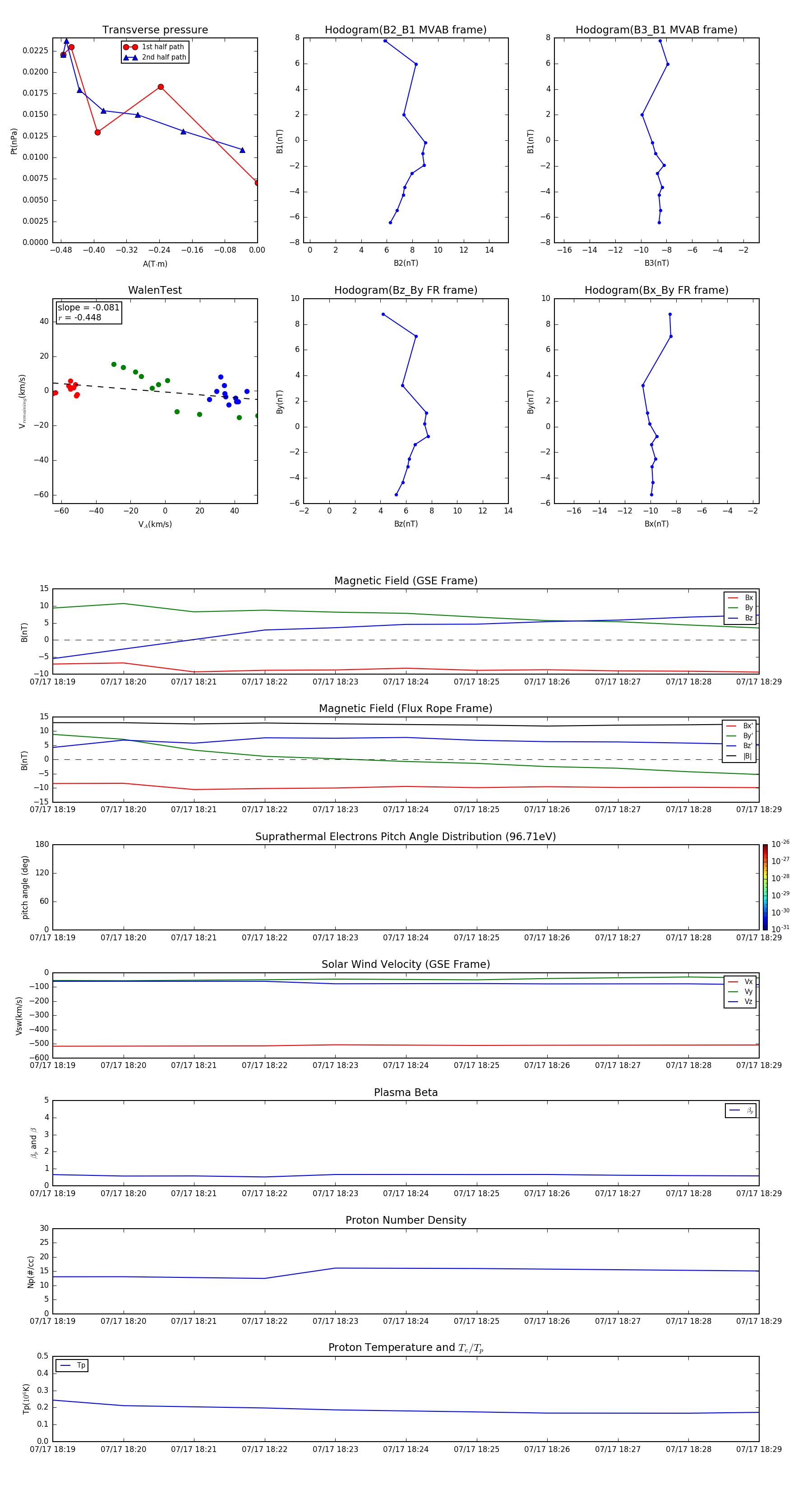
Flux Rope in 2002

Flux Rope Event 2002-07-17 18:19 ~ 2002-07-17 18:29 (11 minutes)


plot