HOME   LIST
‹–   –›

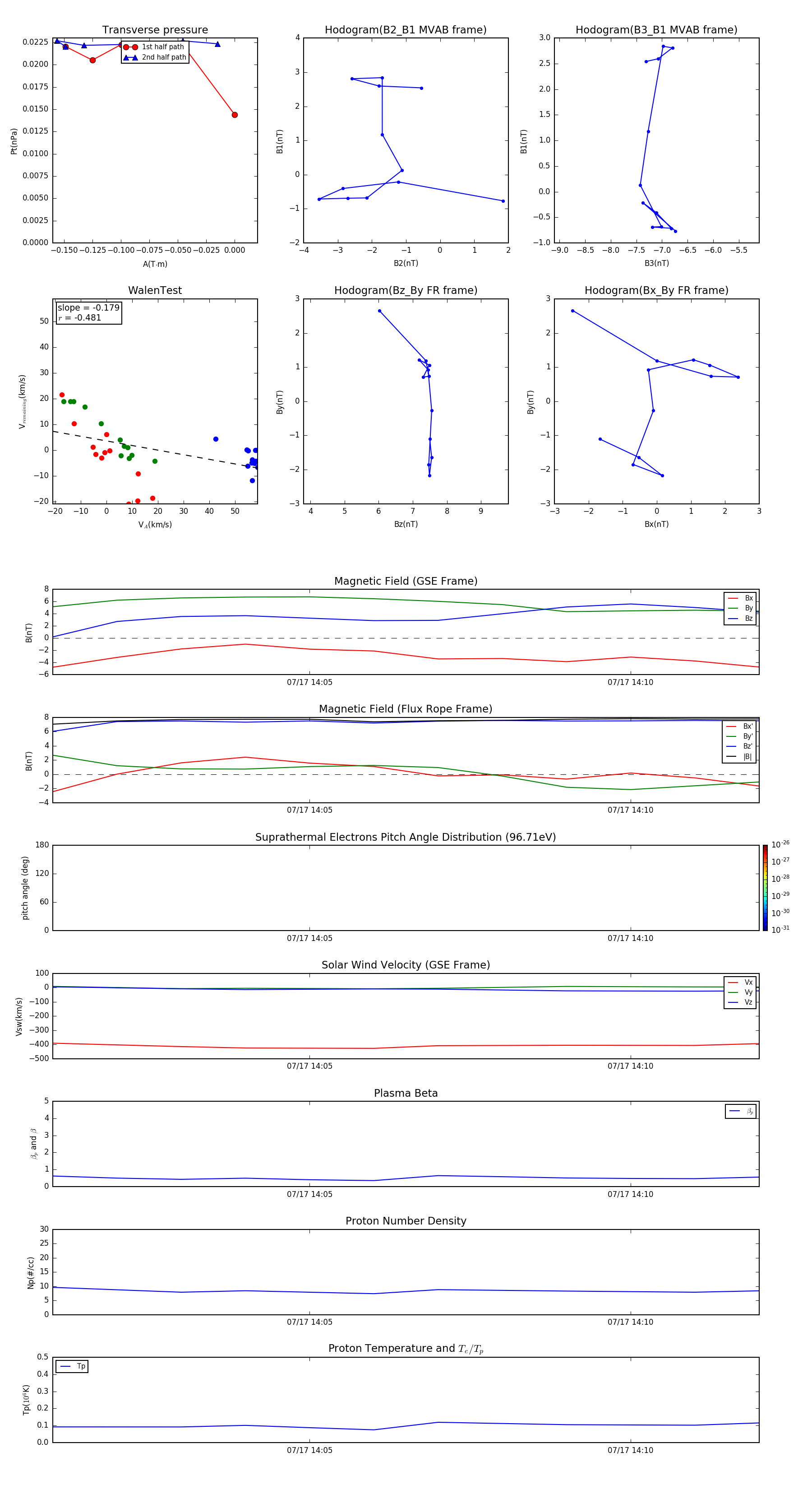
Flux Rope in 2002

Flux Rope Event 2002-07-17 14:01 ~ 2002-07-17 14:12 (12 minutes)


plot